This thread has been locked.

If you have a related question, please click the "Ask a related question" button in the top right corner. The newly created question will be automatically linked to this question.

[参考译文] LM4911Q-Q1:TWU (唤醒时间)过长、为5分钟

Guru**** 2482105 points
Other Parts Discussed in Thread: LM4911Q-Q1

请注意,本文内容源自机器翻译,可能存在语法或其它翻译错误,仅供参考。如需获取准确内容,请参阅链接中的英语原文或自行翻译。

https://e2e.ti.com/support/audio-group/audio/f/audio-forum/849124/lm4911q-q1-twu-wake-up-time-is-too-long-5-minutes

器件型号:LM4911Q-Q1

尊敬的团队:

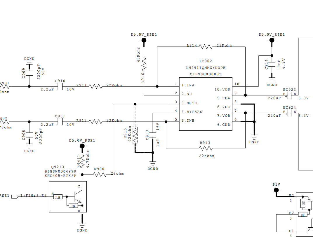
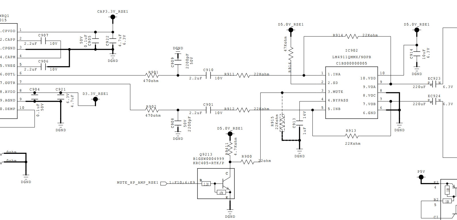
我的客户测试 LM4911Q-Q1、当他们测试波形时、发现唤醒时间为5分钟。 原理图如下所示。 我们尝试减小 Ci = 0.1uF~0.39uF、并移除 C908、C909。 但没有变化。 您能帮您分析一下这种情况吗?

谢谢、此致、

雪利

  • 请注意,本文内容源自机器翻译,可能存在语法或其它翻译错误,仅供参考。如需获取准确内容,请参阅链接中的英语原文或自行翻译。

    您好、Sherry、

    当 VDD = 5V 时、我在电气特性中看不到 Twu 参数。 它仅在 VDD = 2.4V 时指定。 通常、如果输出是 C 耦合、则该值会增大。 您能否尝试将输出电容器降低到100uF 并验证其结果如何? 此外、您是否可以尝试不使用输出电容器? 这只是为了确认数据表提到的行为。

    谢谢你。

    此致、
    Luis Fernando Rodríguez S.

  • 请注意,本文内容源自机器翻译,可能存在语法或其它翻译错误,仅供参考。如需获取准确内容,请参阅链接中的英语原文或自行翻译。

    您好、Luis、

    原理图如下所示、

    当 C901和 C910等于4.7uF、EC923、EC924等于220uF 时、唤醒时间为224s、如下所示:

    当 C901、C910等于0.47uF、EC923、EC924等于100uF、并移除 C908、C909时、唤醒时间为104s、如下所示:

    104秒仍然过长。 您能否使用 客户 参数(电容器、电阻器、输入电压和输出电压)测试我们的 EVM 唤醒时间? 因为客户很着急、所以我手头上没有 EVM。

    期待您的回复!

    谢谢、此致、

    雪利

  • 请注意,本文内容源自机器翻译,可能存在语法或其它翻译错误,仅供参考。如需获取准确内容,请参阅链接中的英语原文或自行翻译。

    您好、Sherry、

    104s 是100uF 输出负载的预期唤醒时间。 如数据表中所述、当 VDD = 2.4V (几乎等于您得到的值)时、典型唤醒时间为2秒。 我通过 EVM 确认了该值。

    对于没有输出电容器且 VDD = 2.4V 的器件、最短唤醒时间为0.5秒。 因此、客户需要减小输出电容值以实现快速唤醒时间、但当 VDD = 5V 时、唤醒时间大约为0.3秒。

    有关详细信息、请参阅电气特性。

    http://www.ti.com/lit/ds/symlink/lm4911.pdf#page=7

    此致、
    Luis Fernando Rodríguez S.

  • 请注意,本文内容源自机器翻译,可能存在语法或其它翻译错误,仅供参考。如需获取准确内容,请参阅链接中的英语原文或自行翻译。

    您好、Luis、

    感谢您的帮助!

    1. 当 VDD=5V 时、您能帮助缩短唤醒时间吗?  

    2.除了降低 Cout 和 Cin 的值外,还有其他解决方案可以缩短唤醒时间吗?

    谢谢、此致、

    雪利

  • 请注意,本文内容源自机器翻译,可能存在语法或其它翻译错误,仅供参考。如需获取准确内容,请参阅链接中的英语原文或自行翻译。

    您好、Sherry、

    请查看我在下面的回答、如果您有其他问题或意见、请告诉我。

    我找到了有关这个偏差的更多信息。 当未连接负载时、VDD = 5V 的唤醒时间通常为0.35秒。 对于100uF 负载、唤醒时间通常为108秒(类似于您获得的值)。

    2--不幸的是,Cin 和(主要) Cout 是决定唤醒时间的组件。 没有可修改此参数的附加组件。

    此致
    Luis Fernando Rodríguez S.

  • 请注意,本文内容源自机器翻译,可能存在语法或其它翻译错误,仅供参考。如需获取准确内容,请参阅链接中的英语原文或自行翻译。

    您好、Luis、

    当客户将条件更改为 VDD=2.4V CB=4.7uF Co=100uF 时、唤醒时间仍然大约为100s。 原理图是否有任何错误?

    谢谢、此致、

    雪利

  • 请注意,本文内容源自机器翻译,可能存在语法或其它翻译错误,仅供参考。如需获取准确内容,请参阅链接中的英语原文或自行翻译。

    您好、Sherry、

    如果您尝试使用16欧姆负载、您是否具有相同的结果? 电气特性部分规定使用16欧姆来获得该时间。

    此致、
    Luis Fernando Rodríguez S.