https://e2e.ti.com/support/audio-group/audio/f/audio-forum/854627/tpa3111d1-high-temperature
器件型号:TPA3111D1尊敬的所有:
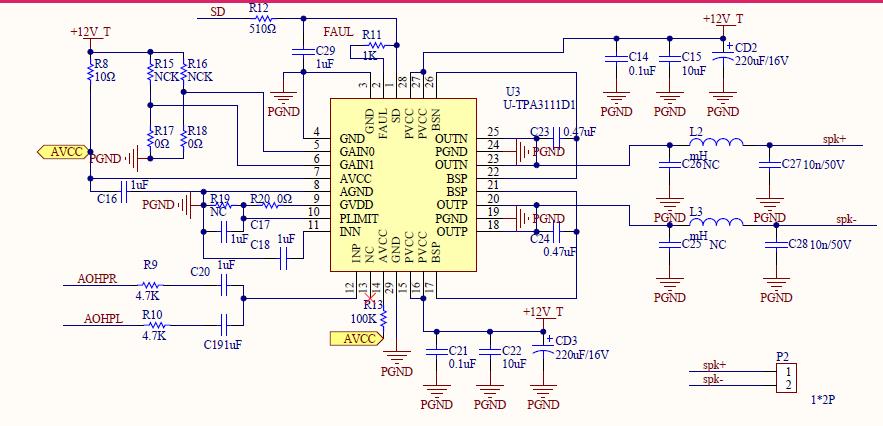
我使用 TPA3111D1进行温升实验、实现了电气化并打开了喇叭。 ℃分钟后、我发现 TPA3111D1、L2和 L3的电感温度非常高、大约超过100 μ H、虽然芯片没有损坏、但芯片这个部分的温度太高、导致环境温度过高
随附的是原理图和 PCB、请帮助提供改进建议?
谢谢!
e2e.ti.com/.../LDS_2D00_SKF_2D00_YY_2D00_01B_2D00_V2.0_2D00_Y5.zip
-
随附的是原理图和 PCB、请帮助提供改进建议
