This thread has been locked.

If you have a related question, please click the "Ask a related question" button in the top right corner. The newly created question will be automatically linked to this question.

[参考译文] PCM1770:是否可以连接扬声器的音频 PA?

Guru**** 2478345 points
Other Parts Discussed in Thread: PCM1770

请注意,本文内容源自机器翻译,可能存在语法或其它翻译错误,仅供参考。如需获取准确内容,请参阅链接中的英语原文或自行翻译。

https://e2e.ti.com/support/audio-group/audio/f/audio-forum/814840/pcm1770-can-it-connect-with-audio-pa-for-speaker

器件型号:PCM1770

尊敬的所有人

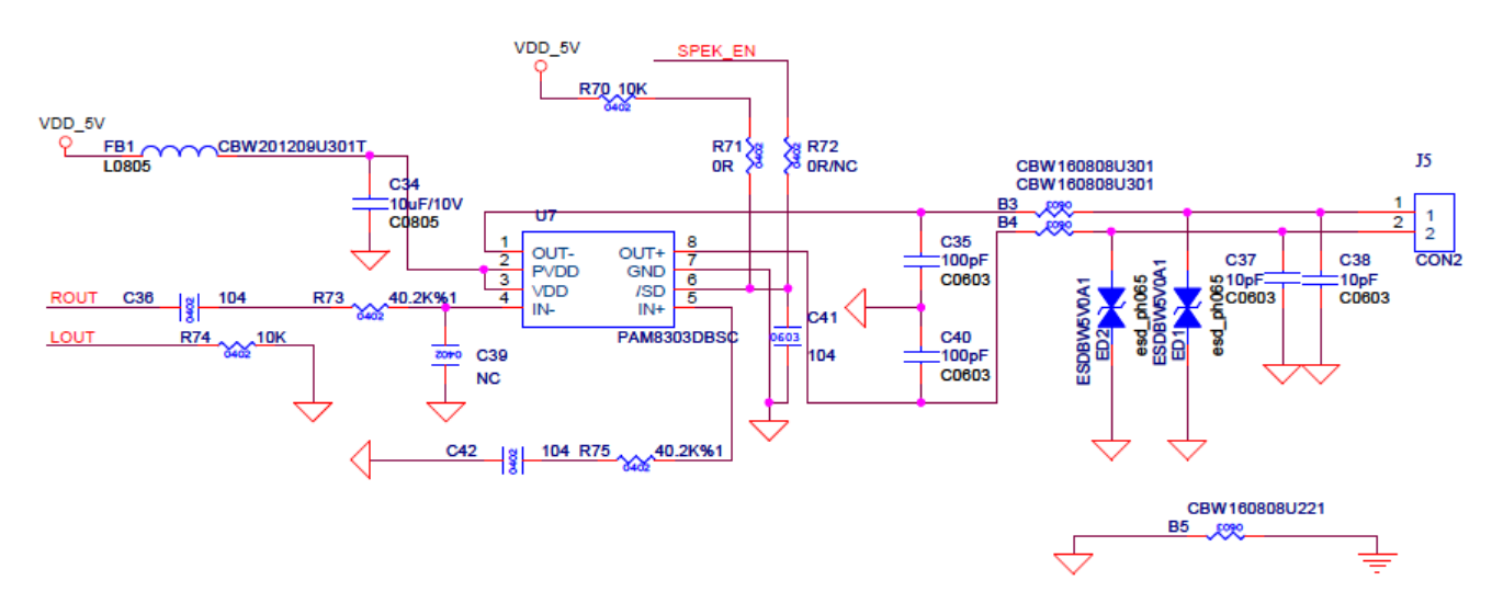
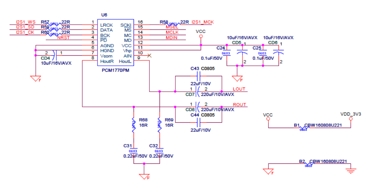
    它是否可以连接扬声器的音频 PA? 还是仅与 耳机连接? 我发现当与 PA 连接时、HOUTR 或 HOUTL 引脚上的信号将为零。

  • 请注意,本文内容源自机器翻译,可能存在语法或其它翻译错误,仅供参考。如需获取准确内容,请参阅链接中的英语原文或自行翻译。

    去了,

    您能否共享您所参考设计的原理图?

  • 请注意,本文内容源自机器翻译,可能存在语法或其它翻译错误,仅供参考。如需获取准确内容,请参阅链接中的英语原文或自行翻译。

    尊敬的 Kevin

  • 请注意,本文内容源自机器翻译,可能存在语法或其它翻译错误,仅供参考。如需获取准确内容,请参阅链接中的英语原文或自行翻译。

    去了,

    虽然原理图有一些奇怪的地方、但我看不到 DAC 在模拟域中不应响应的任何原因。

    为了澄清这一点、您说在卸载 PAM8303的情况下、您能够在 DAC HoutR 和 HoutL 引脚上看到预期的交流波形? 如果是这样、在工作案例中究竟会移除哪些组件?

    从 PCM1770的角度来看、最小输出负载阻抗为14欧姆、无论在有无输出 D 类放大器的情况下、都不会超出这一范围、因此我不知道应该有何差异。

  • 请注意,本文内容源自机器翻译,可能存在语法或其它翻译错误,仅供参考。如需获取准确内容,请参阅链接中的英语原文或自行翻译。

    你好、

    C36的价值是什么?  如果电容值较小、则可以作为高通滤波器从输出端移除音频内容。

    谢谢、

    Paul

  • 请注意,本文内容源自机器翻译,可能存在语法或其它翻译错误,仅供参考。如需获取准确内容,请参阅链接中的英语原文或自行翻译。

    你好、

    是否有更新?

  • 请注意,本文内容源自机器翻译,可能存在语法或其它翻译错误,仅供参考。如需获取准确内容,请参阅链接中的英语原文或自行翻译。

    尊敬的 Paul

        它在昨天已经解决了、非常感谢。