https://e2e.ti.com/support/audio-group/audio/f/audio-forum/1265413/pcm1863--
器件型号:PCM1863主题中讨论的其他器件: PCM1860
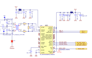
我们在 I2C 模式下将 PCM1863用于音频接口、其中将 MD0下拉至设置为 I2C 模式、将 MD1上拉至高电平以将地址设置为0x96、对 DVDD 和 IOVDD 进行排序并为3.3V 电源供电(建议使用电容器) AVDD 也配有3.3 (推荐使用电容器)、X1 (25MHz)和 SCL&SDA (引脚24&23)提供外部时钟、但我无法检测 I2C 总线上的器件。



