Other Parts Discussed in Thread: TPA3116D2
请注意,本文内容源自机器翻译,可能存在语法或其它翻译错误,仅供参考。如需获取准确内容,请参阅链接中的英语原文或自行翻译。
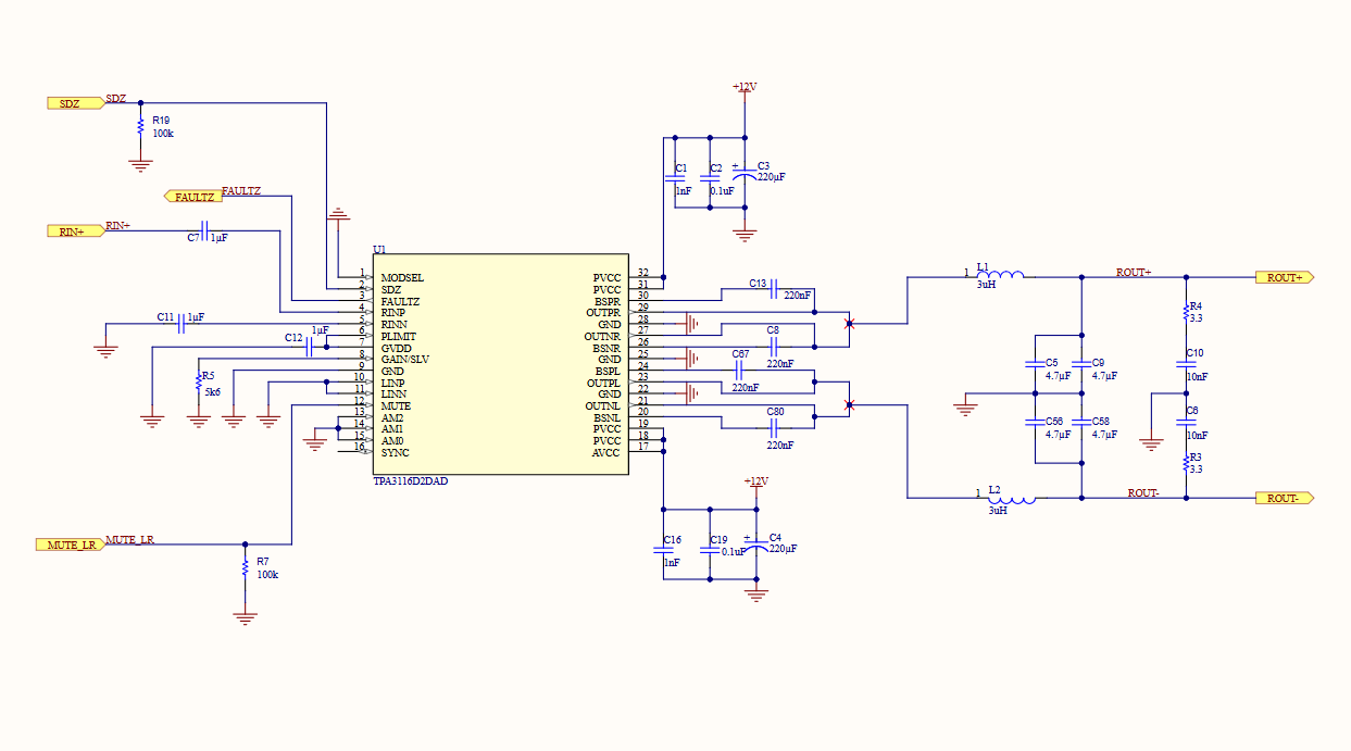
器件型号:TPA3116D2 工具与软件:
大家好
我在设置 TPA3116D2的以下配置时遇到问题:

我将使用10kHz、500mVpp 的输入正弦信号。 我使用单声道配置。 输出滤波器截止频率为20kHz (对于我们的设计足够了)。 但我没有输出信号。
有人能帮忙吗?
谢谢你
This thread has been locked.
If you have a related question, please click the "Ask a related question" button in the top right corner. The newly created question will be automatically linked to this question.