This thread has been locked.

If you have a related question, please click the "Ask a related question" button in the top right corner. The newly created question will be automatically linked to this question.

[参考译文] LM48511SQBD:LM48511SQBD

Guru**** 2484615 points
Other Parts Discussed in Thread: LM48511

请注意,本文内容源自机器翻译,可能存在语法或其它翻译错误,仅供参考。如需获取准确内容,请参阅链接中的英语原文或自行翻译。

https://e2e.ti.com/support/audio-group/audio/f/audio-forum/1472690/lm48511sqbd-lm48511sqbd

器件型号:LM48511SQBD
主题中讨论的其他器件:LM48511

工具与软件:

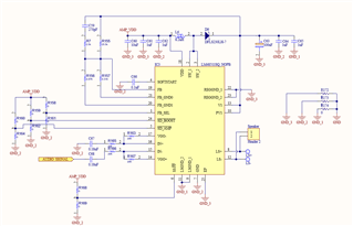
大家好、我有采用 LM48511的个人 PCB 设计。在激活 lm48511的升压、sd_boost 转换为 VDD 时、电源降低、IC 升温。 它在没有升压、SD_BOOST 连接到 GND 的情况下进行了测试、并且在低功耗下正常工作。

有人能帮我弄清楚问题是什么吗? 我附加了原理图和布局图像。

  • 请注意,本文内容源自机器翻译,可能存在语法或其它翻译错误,仅供参考。如需获取准确内容,请参阅链接中的英语原文或自行翻译。

    您好、Leandro、

    您的原理图看起来很好、几乎直接关注 EVM、只有几个问题:
     C63是钽电容器吗? 应使用陶瓷或钽电容器。
    L6的额定电流是多少? 我注意到这比 参考设计中使用的电感更高。

    PCB 布局对我来说不是个问题。

    关于调试的另外几个问题:
     即使未连接扬声器、问题仍然存在吗?
    您是否在多个器件上进行了测试?

    此致、
    伊万·萨拉扎尔
    应用工程师

  • 请注意,本文内容源自机器翻译,可能存在语法或其它翻译错误,仅供参考。如需获取准确内容,请参阅链接中的英语原文或自行翻译。

    你好,伊凡,感谢快速的响应。

    是的、该电容器确实是钽(T520V107M010ATE045)。 电感器 L6是数据表(IHLP2525CZER6R8M01)中推荐的电感器、电流为4.5A。
    无论扬声器是否已连接、均会出现问题。 启用 SD_BOOST 后、一个器件烧毁、另外两个器件发热。

    此致、
    Leandro Sanchez。

  • 请注意,本文内容源自机器翻译,可能存在语法或其它翻译错误,仅供参考。如需获取准确内容,请参阅链接中的英语原文或自行翻译。

    您好、Leandro、

    关于电感器、原理图显示8.2uH、但您实际上使用的是6.8uH、正确吗?

    您是否验证了用于升压反馈网络的元件的价值?

    向 AMP_VDD 施加的电压是多少? 另外、这种电源的电流能力如何?

    现在只需寻找任何可能的原因、不清楚问题可能出在哪。

    此致、
    伊万·萨拉扎尔
    应用工程师

  • 请注意,本文内容源自机器翻译,可能存在语法或其它翻译错误,仅供参考。如需获取准确内容,请参阅链接中的英语原文或自行翻译。

    你好、Ivan

    L6目前是8.2uH。 当我说这是 IHLP2525CZER6R8M01时、我犯了一个错误、但实际上我是哪款 IHLP2525CZER8R2M1。 因此我有一个8.2uH 的电感器、而不是6.8uH 的电感器。
    AMP_VDD 来自一个5V 2A 稳压器。
    是、建议使用升压反馈网络的电阻器和电容器、在1%电容器下为20k、在0.18uF 电容器下。

    电感尺寸过大是否会导致此故障?

    感谢您的帮助和耐心。

    此致、
    Leandro Sanchez。

  • 请注意,本文内容源自机器翻译,可能存在语法或其它翻译错误,仅供参考。如需获取准确内容,请参阅链接中的英语原文或自行翻译。

    您好、Leandro、

    如果可能、我会检查较低的电感、但不确定这是否是根本原因。

    在不使用升压的情况下测试器件时、是否出现任何不必要的行为? 可能出现一些振荡或与预期不同的增益。
    您是否尝试过启用和禁用展频?

    此致、
    伊万·萨拉扎尔
    应用工程师