This thread has been locked.

If you have a related question, please click the "Ask a related question" button in the top right corner. The newly created question will be automatically linked to this question.

[参考译文] TPA3220: TPa3220 Error Entering PBTL mode (__LW_AT__urgent ,您可以今天回复吗?)

Guru**** 2366860 points
Other Parts Discussed in Thread: TPA3220
请注意,本文内容源自机器翻译,可能存在语法或其它翻译错误,仅供参考。如需获取准确内容,请参阅链接中的英语原文或自行翻译。

https://e2e.ti.com/support/audio-group/audio/f/audio-forum/1465699/tpa3220-tpa3220-error-entering-pbtl-mode-urgent-could-you-reply-today

器件型号:TPA3220

工具与软件:

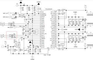
我们设计的 TPA3220在 BTL 模式下工作(如下图所示),但每天第一次上电, TPA3220进入 PBTL 模式, 重试上电, TPA3220进入 BTL 模式。

如果机器关闭超过1小时、重新起动将进入 PBTL 模式。

我们尝试将 C39/40从22uf 更改为1uF、进入 PBTL 模式时会删除错误。 我不确定这个解决方案是否有效,或者只能用于一些 IC ,我们也无法找到关于如何进入 PBTL 模式和确定时间点,与电源的关系,复位引脚等的详细信息。 请分享有关如何进入 PBTL 模式以及如何100%不进入 PBTL 模式的更多详细信息。

  • 请注意,本文内容源自机器翻译,可能存在语法或其它翻译错误,仅供参考。如需获取准确内容,请参阅链接中的英语原文或自行翻译。

    尊敬的 Solong:

    器件根据器件的输入引脚来确定它应该位于 BTL 还是 PBTL 中。 如果检测到 IN2_M 和 IN2_P 接地、器件会自行设置为 PBTL 模式。 一旦 PVDD 高于欠压阈值、就应该会发生这种情况。

    您的原理图中有几项内容应进行更改。 首先、两个输入目前都在输入引脚上有接地电容器。 请移除这些电路或将其放置在  您拥有的交流耦合电容器之前。 此外、这些 交流耦合电容器应该为4.7 μ F、而不是22 μ F、在数据表的表3中选择的18dB 增益下。

    此致、

    Ramsey

  • 请注意,本文内容源自机器翻译,可能存在语法或其它翻译错误,仅供参考。如需获取准确内容,请参阅链接中的英语原文或自行翻译。

    这里有一些问题。

    0.根据您的回答,我们无法解释为何在第一次开机时只有 PBTL 错误判断,或为什么 BTL 模式可以通过在半小时内反复打开和关闭机器正常进入

    1.关于"两个输入端目前都有电容器在输入引脚上接地。" 我们参考 TPA3220评估模块的 SCH 以添加它。 请再次确认是否是错误的根本原因、进入 PBTL 模式。 如果是、我建议您也更新您的评估信息。


    2. 我们需要使用较低的输入频率、因此我们需要使用较大的电容。 例如、如果 PBTL 确定 Vin_X 充电之前的位置(Vin_X 应该为低电压)、那么输入电容为什么会影响 PBTL 模式的确定?

     3.开始判断 BTL/PBTL 模式当 PVDD 高于欠压阈值时,此时 Vin_X 为零电压且没有预充电,采用了什么条件     判断??
     PVDD 是否有向上斜率要求? 如果是、多少钱?
     我们如何使用示波器观察并确定 TPA3220达到 PBTL 的条件? 例如、当 PVDD 达到6.4V 时、IN2M/P 为高电压(或者没有电流流出?)

  • 请注意,本文内容源自机器翻译,可能存在语法或其它翻译错误,仅供参考。如需获取准确内容,请参阅链接中的英语原文或自行翻译。

    尊敬的 Ramsey:

     有冷启动(装置断电大于1小时)和热启动(装置断电小于30分钟)波形供您参考。

      冷启动 IN2_P 在复位 释放后约8ms (>2V)快速充电。 对于热启动 IN2_P 在复位释放后约17mS (>2V)快速充电(在8ms 后有20us 压降),有冷启动和热启动的区别。 为什么选择 PVDD/PVD/ VDD / Reset

      中的 PVDD/PVDD VDD 波非常接近冷启动/热启动、复位释放后 IN2_P 为何有8ms 的差异?  如何改进?  

      

  • 请注意,本文内容源自机器翻译,可能存在语法或其它翻译错误,仅供参考。如需获取准确内容,请参阅链接中的英语原文或自行翻译。

    尊敬的 Solong:

    从包含的 EVM 原理图中可以看到、交流耦合电容器和低通滤波器电阻器之间有一个100欧姆电阻器。 如果像如所示直接连接了两个电容器、则会用到不同的功能。 您想要的低频是多少? 根据数据表上的值、截止频率为0.7Hz。 输入引脚上有直流偏置。 当它们直接接地时、该器件会检测到该情况并将模式设置为 PBTL。 遵循数据表将保证该文档中所述的功能。

    您究竟是如何确定器件处于 PBTL 模式?

    此致、

    Ramsey

  • 请注意,本文内容源自机器翻译,可能存在语法或其它翻译错误,仅供参考。如需获取准确内容,请参阅链接中的英语原文或自行翻译。
    从启动波形可以看出、IC IN2_P 已达到8ms 的高电平、但无法保持在18mS、因此系统进入了 PBTL 模式、我们只有  来自放大器的 IN1音频信号输出。
    1.市场上基本上没有知名品牌的耐高温、使用寿命长、低于10 μ F 的电解电容器、因此我们无法在短时间内买到这种物理电容器。
    我们的要求:
    我们希望使用软件定时控制来解决此问题、因此无需再循环利用机器进行返工。 我们通过实验确认、将 IC 复位两次(时间间隔为100mS)可以解决错误进入 PBTL 模式的问题。 我们需要 TI 确认该解决方案的可行性。
  • 请注意,本文内容源自机器翻译,可能存在语法或其它翻译错误,仅供参考。如需获取准确内容,请参阅链接中的英语原文或自行翻译。

    尊敬的 Solong:

    要确定放大器是否处于 PBTL 模式、最佳方法是在两个输入端同时探测 OUT1_P 和 OUT2_P。 如果这两个信号在不同输入下相同、则器件处于 PBTL 模式。 测量器件输入引脚上的直流失调电压不是确定 PBTL 的正确方法。  

    如果复位器件能够解决您的问题、我将继续使用该解决方案。

    此致、

    Ramsey

  • 请注意,本文内容源自机器翻译,可能存在语法或其它翻译错误,仅供参考。如需获取准确内容,请参阅链接中的英语原文或自行翻译。

    我们确认它在第一次上电期间在 PBTL 模式下工作、并且我们确认再次复位器件可以解决该问题。 但是、我们仅使用少量样本对其进行了测试、我们将在3月将此解决方案应用于 MP。 我很担心它的一致性、因此我们需要 TI 的支持来确认是否有基于 IC 设计逻辑的解决方案。

  • 请注意,本文内容源自机器翻译,可能存在语法或其它翻译错误,仅供参考。如需获取准确内容,请参阅链接中的英语原文或自行翻译。

    尊敬的 Solong:

    让我对 EVM 做一些测试。 同时、您能否说明一下、 根据数据表、当4.7uf 足以提供0.7Hz 的截止频率时、为何要使用22uF 电容器?

    此致、

    Ramsey

  • 请注意,本文内容源自机器翻译,可能存在语法或其它翻译错误,仅供参考。如需获取准确内容,请参阅链接中的英语原文或自行翻译。
    感谢您的大力支持, 我们期待您的回复
    我们之所以使用22uF 作为参考原因、
    1.Compared 到 MLCC、E-Cap 有较高的音频质量、因此我们选择了 E-Cap 作为音频路径。
    2.我们需要耐高温、使用寿命长的 E-cap 来实现长久的设计
    市场上基本上没有任何高温、寿命较长且低于10uF 的高质量(包括音频性能) E-cap 品牌、我们对材料供应问题非常关注。
    22uF 是一款长寿命 E-Cap、在市场上易于买到、也是我们其他平台上常用的容量
    根据 IC 规格表、我们尚未发现使用高容量电容器的任何问题、
    因此我们优先选择22uF
  • 请注意,本文内容源自机器翻译,可能存在语法或其它翻译错误,仅供参考。如需获取准确内容,请参阅链接中的英语原文或自行翻译。

    尊敬的 Solong:

    我仍在尝试在 EVM 上重新创建行为。 我还没有听说使用了 E-cap、但在这种情况下、大多数电容器都将能够持续很长时间、因为它们不会消耗太多的功率。 如果能测量音频质量差异我会感到惊讶、但如果无法使用陶瓷电容器、那么也可以使用薄膜电容器。 我确实查阅了 E-CAP、我发现这家公司使其具有4.8uF 的电容器、您可以使用。

    此致、

    Ramsey

  • 请注意,本文内容源自机器翻译,可能存在语法或其它翻译错误,仅供参考。如需获取准确内容,请参阅链接中的英语原文或自行翻译。

    尊敬的 Ramsey:

    您能在 EVM 板上重复这个现象吗? 关断超过30分钟并使用容量较大的电容器更有可能触发问题。

    期待您的最新动态

  • 请注意,本文内容源自机器翻译,可能存在语法或其它翻译错误,仅供参考。如需获取准确内容,请参阅链接中的英语原文或自行翻译。

    尊敬的 Solong:

    我无法在 EVM 上复制此示例。 为确保功能正常、应遵循我之前的指导、尤其是因为有您正在寻找的 E-Cap。

    此致、

    Ramsey

  • 请注意,本文内容源自机器翻译,可能存在语法或其它翻译错误,仅供参考。如需获取准确内容,请参阅链接中的英语原文或自行翻译。

    我对您的计划没有信心、因为即使在使用高容量电容器时、您手中的 EVM 也未出现任何异常、我们开始怀疑我手中的 IC 是否异常。
    我们需要您向我们提供详细的 PBTL 判断逻辑(包括计时和电压判断、电压上限和下限等)以进行确认。 我们将捕获图形以确认其是否符合您的要求、从而确定电容器改型计划是否可靠。

    您是否注意到我们之前提供的测试图像?
    您是否知道在复位 IN2P 后、只会出现8ms 的高电平、而不是16-20ms?