This thread has been locked.

If you have a related question, please click the "Ask a related question" button in the top right corner. The newly created question will be automatically linked to this question.

[参考译文] CC2640R2F:射频前端和连接问题

Guru**** 2585275 points
Other Parts Discussed in Thread: CC2541

请注意,本文内容源自机器翻译,可能存在语法或其它翻译错误,仅供参考。如需获取准确内容,请参阅链接中的英语原文或自行翻译。

https://e2e.ti.com/support/wireless-connectivity/bluetooth-group/bluetooth/f/bluetooth-forum/595128/cc2640r2f-rf-front-end-and-connection-issue

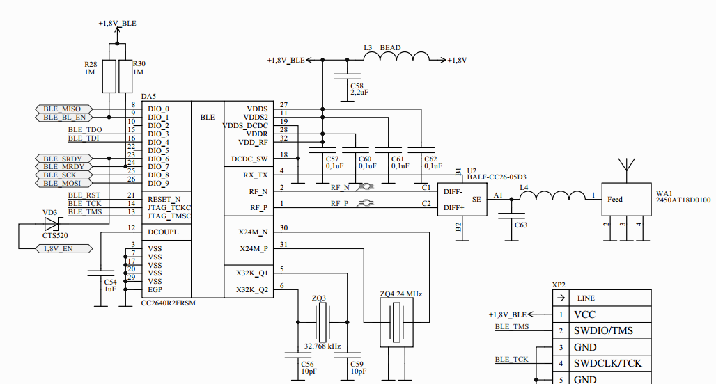
器件型号:CC2640R2F
主题中讨论的其他器件:CC2541

您好!

我有基于 CC2640R2FRSM 的定制硬件、并使用来自 ST 的 BALF-CC26-05D3平衡-非平衡变压器。

因此、我的配置是具有外部偏置的差分模式(CC2650EM_4xD)

基于简单外设示例的测试软件。 我使用 BLE5堆栈(版本1.35.00.33)、但也尝试了同一封装中的 BLE4.2。

以下文件已修改:

CC2640R2_LAUNCHXL.h

//#define CC2650EM_7ID
#define CC2650EM_4xD 

CC2640R2_LAUNCHXL.c

const PIN_Config BoardGpioInitTable[]={
PIN_TERMINATE
}; 

ble_user_config.h

#elif defined (CC2650EM_5XD)|| Defined (CC2650EM_4xD)|| Defined (CC2650M5A)

#define RF_FE_MODE_AND_BIAS (RF_FE_DIFFICAL | \
RF_FE_EXT_BIAS) 

bLE_USER_CONFIG.c

#if defined (CC2650EM_7ID)|| Defined (CC2650EM_4xD)|| Defined (CC2650EM_5XD)|| Defined (CC2650M5A)

//差动输出

// Tx 功率值(Pout、IB、GC、TC)
const txPwrVal_t TxPowerTable[]=
{TX_TX_POWER (0x20_TE_N)、TX_POWER (0x7_POWER)、TX_POWER (0x07)、TX_POWER (0x21_POWER)
{ TX_POWER_MINUE_18_DBM、GEN_TX_POWER_VAL (0x09、3、0x0C)},
{ TX_POWER_MINUSE_15_DBM、GEN_TX_POWER_VAL (0x0B、3、0x0C)},
{ TX_POWER_MINUE_12_DBM、GEN_TX_POWER_VAL (0x0B、1、0x14)},
{ TX_POWER_MINUSE_9_DBM、GEN_TX_POWER_VAL (0x0E、1、0x19)},
{ TX_POWER_MINUE_6_DBM、GEN_TX_POWER_VAL (0x12、1、0x1D)},
{ TX_POWER_MINUE_3_DBM、GEN_TX_POWER_VAL (0x18、1、0x25)},
{TX_POWER_0_DBM、 Gen_TX_POWER_VAL (0x21、1、0x31)}、
{TX_POWER_1_DBM、 Gen_TX_POWER_VAL (0x14、0、0x42)}、
{TX_POWER_2_DBM、 Gen_TX_POWER_VAL (0x18、0、0x4E)}、
{TX_POWER_3_DBM、 Gen_TX_POWER_VAL (0x1C、0、0x5A)}、
{TX_POWER_4_DBM、 Gen_TX_POWER_VAL (0x24、0、0x93)}、
{TX_POWER_5_DBM、 Gen_TX_POWER_VAL (0x30、0、0x93)}; 

ccfg_app_ble.c

//禁用内部 DC-DC
#define SET_CCFG_MODE_CONF_DCDC_RELEGIN 0x1 //在断电期间不要使用 DC/DC
#define SET_CCFG_MODE_CONF_DCDC_ACTIVE 0x1 //在激活模式期间不要使用 DC/DC 

我的问题是、当我使用 CC2650EM_4xD 配置时、无法建立 BLE 连接(在 Android 上使用 BLE Scanner 检查、在 iOS 上使用 LightBlue 检查)。 CC2650EM_4XS 配置工作正常:连接成功、CAN 读取/写入特性。

此致、

尤金。

  • 请注意,本文内容源自机器翻译,可能存在语法或其它翻译错误,仅供参考。如需获取准确内容,请参阅链接中的英语原文或自行翻译。

    您好、Eugene、

    我们尚未对 ST 不平衡变压器进行任何测试、因此我不知道它是如何工作的。 偏置可能有问题? 我从他们的数据表中看到 BIAS 引脚是可选的、您能否尝试在 ble_user_config.h 中更改为 RF_FE_INT_BIAS (同时保持 CC2650EM_4xD 定义)?

    或者、我们还在 processors.wiki.ti.com/.../CC26xx_Integrated_Baluns 上测试了其他集成平衡-非平衡变压器

    此致、
    Fredrik

  • 请注意,本文内容源自机器翻译,可能存在语法或其它翻译错误,仅供参考。如需获取准确内容,请参阅链接中的英语原文或自行翻译。

    您好、Fredrik、

    遗憾的是 、内部偏置模式没有帮助-同样的问题。

    下周我将有更多器件。 将对其进行测试、以排除任何可能的焊接问题。

    我已经测试了 Murata 平衡-无问题。 我知道、它已投入生产很长时间。 但出于某种原因、这种器件很少见、没有库存、也不在线提供。 Murata 代表说、他们需要几个月的交货周期。

    我选择 ST 不是 Johanson 而是 ST 不平衡变压器的原因-我们在 CC2541中使用了另一个来自 ST 的平衡-我们对此感到满意。 此外、它还支持外部偏置、这应提高射频性能。  

    此致、

    尤金。