请注意,本文内容源自机器翻译,可能存在语法或其它翻译错误,仅供参考。如需获取准确内容,请参阅链接中的英语原文或自行翻译。
Thread 中讨论的其他器件:CC2640、 CC2650大家好、
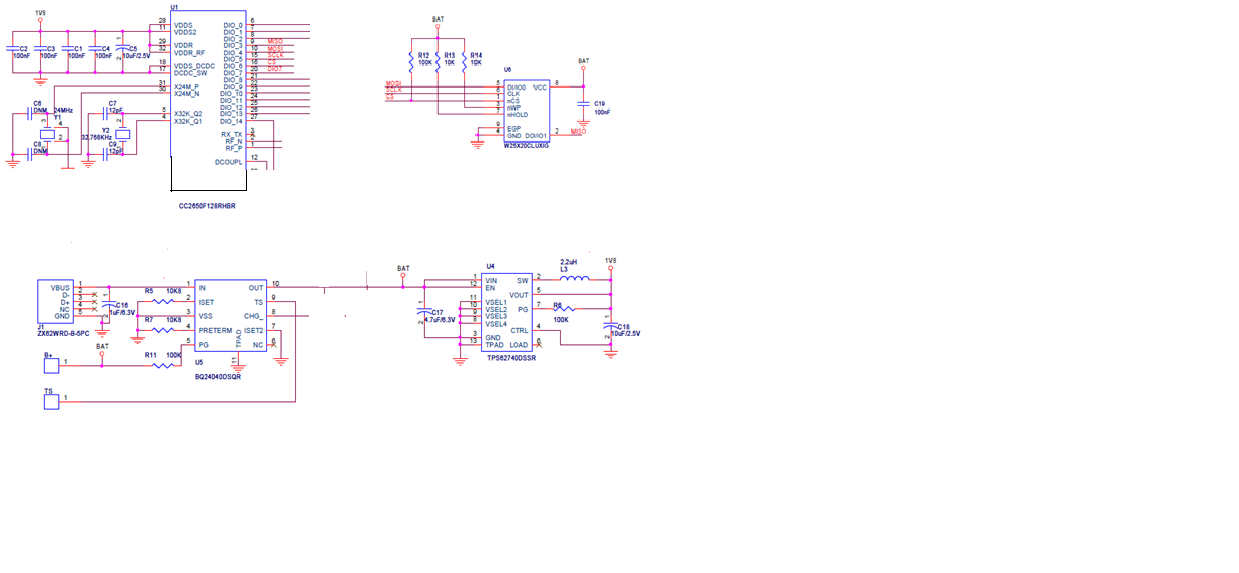
我已将外部稳压器 TPS62740DSSR 与 CC2650F128RHBR 搭配使用、因此控制器的电源电压为1.8V。 我想添加闪存、以便使用 W25X40CLUXIG。
但闪存存储器的电源电压是我提供的3.2V 电池电压。 我随附了此通信的原理图、因为我怀疑控制器侧(1.8V)和闪存侧(3.2V)之间存在电压差。
此外 、如果 我们使用外部稳压器和内部稳压器、我想知道控制器引脚编号为9、10、15、16处的电压将是多少。
