This thread has been locked.

If you have a related question, please click the "Ask a related question" button in the top right corner. The newly created question will be automatically linked to this question.

[参考译文] LAUNCHTXL-F2.8027万F:JP4到JP11的短接跳线

Guru**** 2535750 points


请注意,本文内容源自机器翻译,可能存在语法或其它翻译错误,仅供参考。如需获取准确内容,请参阅链接中的英语原文或自行翻译。

https://e2e.ti.com/support/microcontrollers/c2000-microcontrollers-group/c2000/f/c2000-microcontrollers-forum/574664/launchxl-f28027f-shorted-jumpers-jp4-to-jp11

部件号:LAUNCHTXL-F2.8027万F

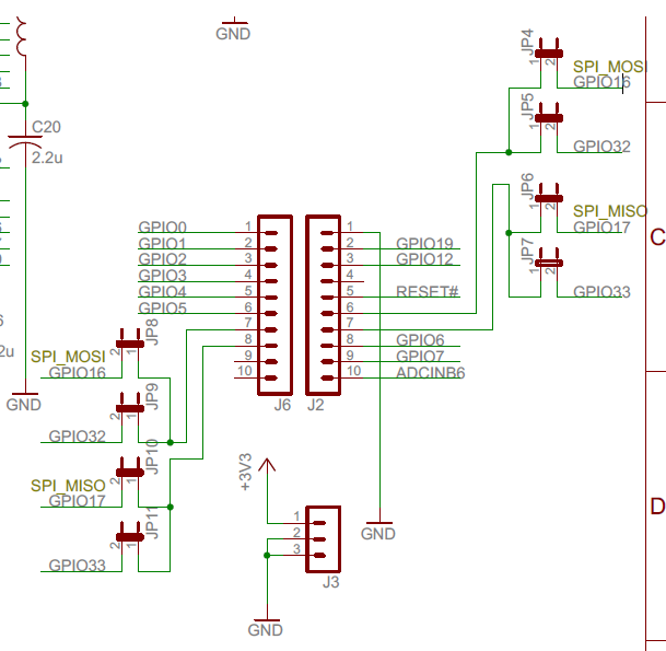
我正在查看LAUNCHXL F2.8027万F板的示意图,我发现JP4到JP11不应连接。  请参见随附图像。  但是,当我检查这些跳线之间的导通性时,我会看到以下内容。

1.连接JP4和JP5 (短GPIO 16和GPIO32)

2.连接JP6和JP7 (短GPIO 17和GPIO33)

3.连接JP8和JP 9 (短GPIO 16和GPIO32)

4.连接JP10和JP11 (短GPIO 17和GPIO33)

根据原理图,这些GPIO不应连接。

请提供建议。

  • 请注意,本文内容源自机器翻译,可能存在语法或其它翻译错误,仅供参考。如需获取准确内容,请参阅链接中的英语原文或自行翻译。

    卡迈勒

    我不确定我是否理解您的问题。  

    J4P4 - JP11是一组可容纳0欧姆电阻器或焊接桥的电极。 根据您的应用,您可以选择要将哪个GPIO带到标头。 例如,如果要将GPIO16连接到6.7 ,请连接JP8并确保JP9未连接。 如果同时关闭JP8和JP9,则会出现争用,并且设备无法正常运行。

    我是否了解您的问题?  

    标记

  • 请注意,本文内容源自机器翻译,可能存在语法或其它翻译错误,仅供参考。如需获取准确内容,请参阅链接中的英语原文或自行翻译。
    Mark,您好!

    我知道这些J4 - J11的跳线用于将不同的GPIO引入接头J2和J6。 我所做的是
    1.已连接JP4和JP6,以便2.7 分别将GPIO16和GPIO17连接到2.6 和GPIO17。
    2.连接了JP9和JP11,将GPIO32和GPIO33分别连接到6.7 和GPIO33的6.8。

    但是,当我这样做时,我仍然看到JP8和JP10的电极之间的导通性,尽管我没有跳过它们。
  • 请注意,本文内容源自机器翻译,可能存在语法或其它翻译错误,仅供参考。如需获取准确内容,请参阅链接中的英语原文或自行翻译。
    您是否可以使用欧姆表进行测量? 测得的电阻是多少? 如果它们短路,这是一件事,则可能会损坏。 通常,您会看到两个GPIO之间存在大量电阻,因为芯片内部存在各种连接。 引脚之间不会完全隔离。
  • 请注意,本文内容源自机器翻译,可能存在语法或其它翻译错误,仅供参考。如需获取准确内容,请参阅链接中的英语原文或自行翻译。
    为了避免损坏问题,我使用了一个新的硬件(全新的LAUNCHXL - F2.8027万F)进行了检查。 我吸收了未填充的JP5电极之间的电阻,电阻约为0.5 欧姆。 JP7也是如此。 在PCB上,我可以看到连接电极的迹线。
  • 请注意,本文内容源自机器翻译,可能存在语法或其它翻译错误,仅供参考。如需获取准确内容,请参阅链接中的英语原文或自行翻译。
    卡迈勒

    抱歉,您回答正确。 这些“跳线”其实有点奇怪。

    如果您查看Launchpad用户指南,也会显示布局。 你可以看到这些实际上是连接在一起的。 如果您需要隔离两个电极,则需要物理切断它们之间的迹线。 您只需使用一把正切刀/剃刀刀片,并切断电极之间的轨迹。然后,电极片本身可以与0欧姆电阻器或通过焊接桥重新连接。