This thread has been locked.

If you have a related question, please click the "Ask a related question" button in the top right corner. The newly created question will be automatically linked to this question.

[参考译文] TMS320F28375S:TMS320F28375S -外部晶振电压电平

Guru**** 2538930 points
Other Parts Discussed in Thread: TMS320F28375S, LAUNCHXL-F28379D

请注意,本文内容源自机器翻译,可能存在语法或其它翻译错误,仅供参考。如需获取准确内容,请参阅链接中的英语原文或自行翻译。

https://e2e.ti.com/support/microcontrollers/c2000-microcontrollers-group/c2000/f/c2000-microcontrollers-forum/976084/tms320f28375s-tms320f28375s-external-crystal-voltage-level

器件型号:TMS320F28375S
主题中讨论的其他器件: LAUNCHXL-F28379D

尊敬的支持团队:

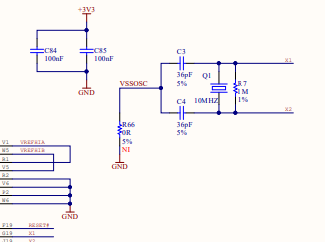
                         我们使用 TMS320f28375s 设计了定制板,我们在外部晶体电路中使用20MHz 晶体,我们使用了数据表中推荐的阻尼电阻=50R 和值

CL1=CL2=18PF &VDDosc=3.3V、相对于 VSSosc。 在 VSSosc 中、移除50R 阻尼电阻器和0r 后、最初我们没有得到正弦波、我们得到的正弦波为1.2电压

但我们已经为 VDDosc 提供了3.3V 电压,帮助我们确认来自外部晶体的1.2V 正弦波是正确的,或者需要在电路中进行任何更改。

请在下面的晶体电路中确认。

此致

Shriram J

  • 请注意,本文内容源自机器翻译,可能存在语法或其它翻译错误,仅供参考。如需获取准确内容,请参阅链接中的英语原文或自行翻译。

    您好、Ajay、

    阻尼电阻应放置在 X2的路径中、而不是与 XTAL 并联。 您现在使用它的方法实际上是将 X1和 X2与30欧姆电阻器短接。

  • 请注意,本文内容源自机器翻译,可能存在语法或其它翻译错误,仅供参考。如需获取准确内容,请参阅链接中的英语原文或自行翻译。

    您好、坦率地说、

          我们在 launchxl-f28379d 中提到过、晶体电路以这种方式连接。 移除阻尼电阻后...现在我们只能从晶振正弦波获得1.2V 电平...在 x2路径中放置阻尼电阻50R 之后...是否可以从晶振获得3.3V 电平正弦波或1.2V 电平是正确的?

    launchxl-f28379d 参考电路:

    谢谢、此致

    Shriram J

  • 请注意,本文内容源自机器翻译,可能存在语法或其它翻译错误,仅供参考。如需获取准确内容,请参阅链接中的英语原文或自行翻译。

    Shriram、

    launchpad 原理图上的1Mohm R7不是阻尼电阻器、而是不需要的偏置电阻器、已从后续设计中移除。 阻尼电阻器与 X2串联、正如我在前一个答复中提到的那样。 F2837x 器件上的电振荡器采用3.3V 设计、因此您应该会看到此范围内的电压。

    请从电路板上移除所有电阻器、并发布 X1和 X2上波形的示波器屏幕截图。 如果可以、请使用有源示波器探头。

  • 请注意,本文内容源自机器翻译,可能存在语法或其它翻译错误,仅供参考。如需获取准确内容,请参阅链接中的英语原文或自行翻译。

    您好、坦率地说、

           我们已附上从 电路中移除所有电阻器后的波形屏幕截图..it 清楚地显示了1.2电压电平。但 我们在电路中为 vdddosc 提供了3.3V 电源。可以帮助我们清除这个问题吗? 或者、如果我们认真地使用 X2 ..can 添加50R、我们会从晶体获得3.3V 正弦波? 此处随附了晶体正弦波的屏幕截图。

    此致

    Shriram J

  • 请注意,本文内容源自机器翻译,可能存在语法或其它翻译错误,仅供参考。如需获取准确内容,请参阅链接中的英语原文或自行翻译。

    Shriram、

    除非我误读示波器、否则这不是1.2V 电平信号。 您的示波器设置为1V/div。 这看起来像是2.8V 至3V 信号。 您在哪里可以看到1.2V?

  • 请注意,本文内容源自机器翻译,可能存在语法或其它翻译错误,仅供参考。如需获取准确内容,请参阅链接中的英语原文或自行翻译。

    弗兰克、

        我们已经使用万用表测量了晶体电路的电压电平、以确认其显示为1.2V。我们没有设置任何 VOLT/div 选项。

    我们已从电路中移除了电阻50R 和0r。此外,我们还随附 了20MHz 晶体数据表,以供您参考。请向我们提供解决此问题的解决方案。

    水晶:

    此致

    Shriram J

  • 请注意,本文内容源自机器翻译,可能存在语法或其它翻译错误,仅供参考。如需获取准确内容,请参阅链接中的英语原文或自行翻译。

    Shriram、您好!

    我真的不知道混乱是什么。 您提供的示波器屏幕截图未显示1.2V 信号。 您提供的示波器屏幕截图中的 V/div 设置为1V/div、这意味着您的信号大约为3V。 更好的方法是仅打开示波器的电压测量功能。 如果您不熟悉示波器手册、我建议您仔细阅读、但所有这些都是每个示波器的标准票价。

    除非您在 X1/X2上查找信号的 RMS、否则请勿使用仪表查找交流信号的峰间值。 如果还不清楚、请告知我们。

  • 请注意,本文内容源自机器翻译,可能存在语法或其它翻译错误,仅供参考。如需获取准确内容,请参阅链接中的英语原文或自行翻译。

    Shriram、

    晶体振荡器电路对负载敏感。 尝试测量该电路参数的行为可能会干扰电路。 正确的测量方法是使用有源 FET 探针、如 Frank 建议的那样。 探头通常提供小于2pF 的负载。