This thread has been locked.

If you have a related question, please click the "Ask a related question" button in the top right corner. The newly created question will be automatically linked to this question.

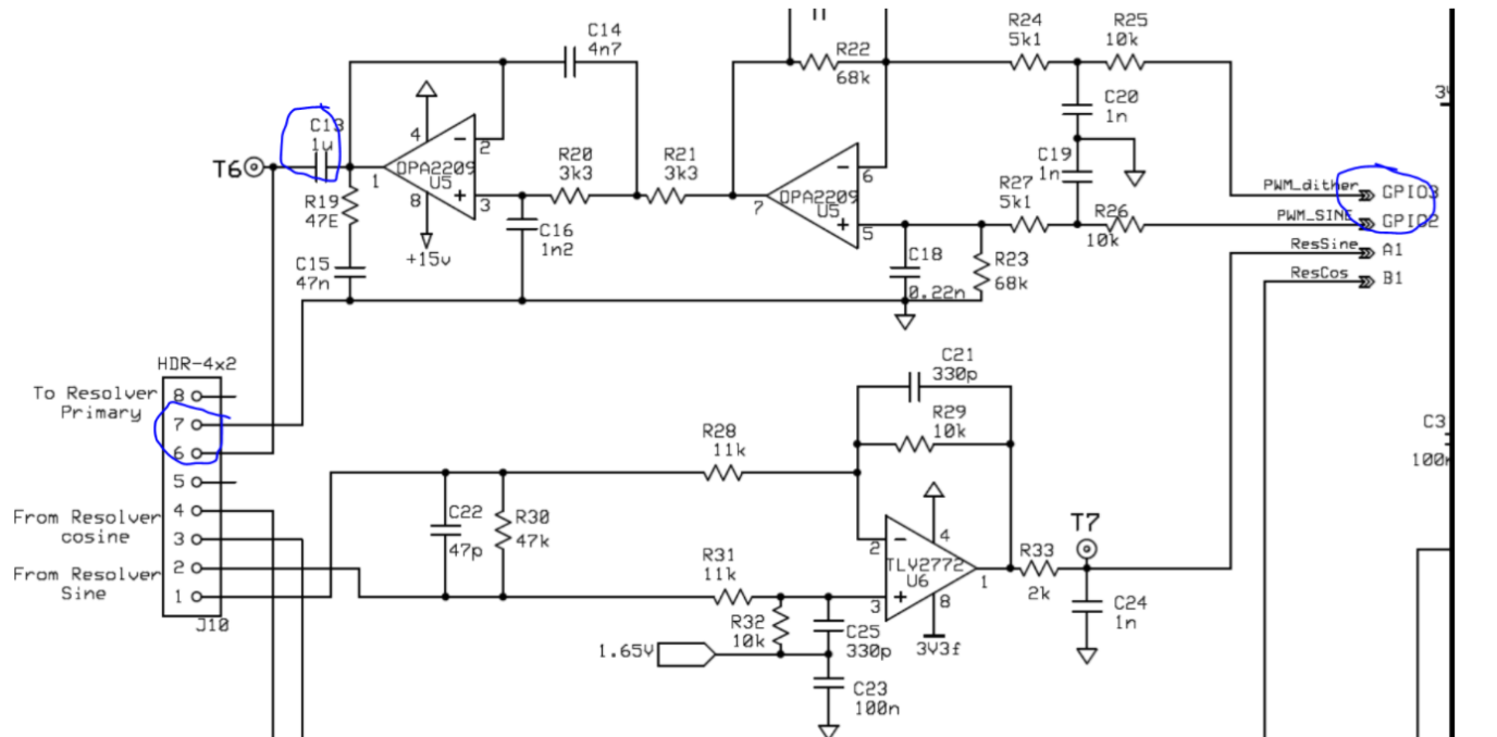
[参考译文] TMDSRSLVR:图片中的引脚信号波形是什么?

Guru**** 2580715 points


请注意,本文内容源自机器翻译,可能存在语法或其它翻译错误,仅供参考。如需获取准确内容,请参阅链接中的英语原文或自行翻译。

https://e2e.ti.com/support/microcontrollers/c2000-microcontrollers-group/c2000/f/c2000-microcontrollers-forum/806608/tmdsrslvr-what-are-the-signal-waveforms-of-the-pins-in-the-picture

器件型号:TMDSRSLVR

图片中的引脚信号波形是什么?  频率? 振幅?  波形?(J10-6、GPIO2、GPIO3)

此致

  • 请注意,本文内容源自机器翻译,可能存在语法或其它翻译错误,仅供参考。如需获取准确内容,请参阅链接中的英语原文或自行翻译。
    GPIO2- PWM 正弦是一个脉宽调制信号、表示载波频率、PWM 频率约为~ 240KHz。
    GPIO3- PWM_DITHER 应是一个可用于测试目的的小值随机 PWM 信号。 您可以选择始终将其保持为零。
    J10-6相对于 J10-7的信号是一个幅度接近+/- 5V 的双极正弦载波信号、具体取决于为生成正弦波的 PWM 脉冲设置的调制指数。 如果首选较低的 MAG、则减小 PWM 信号的 MOD 索引。