This thread has been locked.

If you have a related question, please click the "Ask a related question" button in the top right corner. The newly created question will be automatically linked to this question.

[参考译文] TMS320F2810:TMS320F2810PBKQ 功能故障问题

Guru**** 2526700 points


请注意,本文内容源自机器翻译,可能存在语法或其它翻译错误,仅供参考。如需获取准确内容,请参阅链接中的英语原文或自行翻译。

https://e2e.ti.com/support/microcontrollers/c2000-microcontrollers-group/c2000/f/c2000-microcontrollers-forum/862433/tms320f2810-tms320f2810pbkq-function-fail-issue

器件型号:TMS320F2810

降级器、

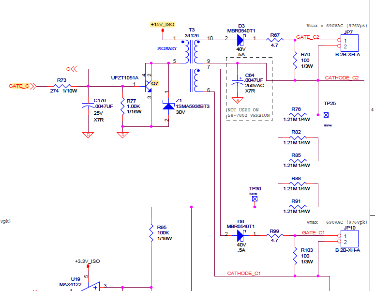
我们使用 TMS320F2810PBKQ、发现一些 PC 具有功能故障、如下图所示、我们测试 GATE _C 至 GND、OK 板为0.75V、NG 板为0V、OK 板具有电压波形输出、但 NG 器件无波形输出。当我们测试  此引脚至 GND 阻抗分立式器件时、NG 和 OK 器件为 相同,检查 Pls。

请给我们一些设计建议。

  • 请注意,本文内容源自机器翻译,可能存在语法或其它翻译错误,仅供参考。如需获取准确内容,请参阅链接中的英语原文或自行翻译。

    请尝试以下操作:  

    1. 断开所有电路与 PWM5的连接。
    2. 将该引脚切换为 GPIO。 捕获波形。
    3. 将该引脚驱动为高电平。 测量电压。
    4. 将该引脚驱动为低电平。 测量电压。
    5. 现在将该引脚配置为 GPIO 引脚并进行切换。 捕获波形。
  • 请注意,本文内容源自机器翻译,可能存在语法或其它翻译错误,仅供参考。如需获取准确内容,请参阅链接中的英语原文或自行翻译。

      是否有更新?

  • 请注意,本文内容源自机器翻译,可能存在语法或其它翻译错误,仅供参考。如需获取准确内容,请参阅链接中的英语原文或自行翻译。

    因不活动而关闭。