This thread has been locked.

If you have a related question, please click the "Ask a related question" button in the top right corner. The newly created question will be automatically linked to this question.

[参考译文] instaspin 的驱动程序设计

Guru**** 2573715 points


请注意,本文内容源自机器翻译,可能存在语法或其它翻译错误,仅供参考。如需获取准确内容,请参阅链接中的英语原文或自行翻译。

https://e2e.ti.com/support/microcontrollers/c2000-microcontrollers-group/c2000/f/c2000-microcontrollers-forum/601939/driver-design-for-instaspin

嗨、大家好、

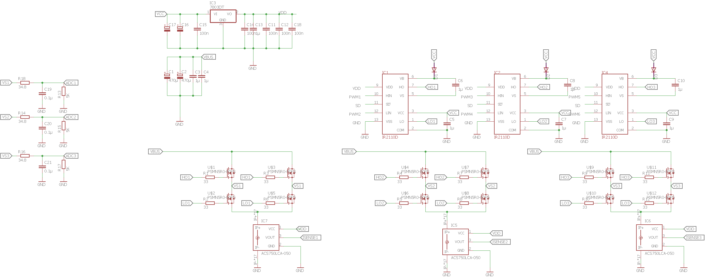
我附加了一个应驱动 BLDC 电机的功率级原理图。
此原理图是否与 instaspin 兼容?
是否缺少任何剪切?

谢谢!

Daniel

  • 请注意,本文内容源自机器翻译,可能存在语法或其它翻译错误,仅供参考。如需获取准确内容,请参阅链接中的英语原文或自行翻译。
    该电路可以支持 InstaSPIN-FOC、最好添加一个直流总线电压检测电路作为电机相电压。