我与一位客户合作、他观察到主振荡器的输入上有相当多的过冲。 我想知道这是否正常、或者我们是否有任何可以建议的技术来减少它。 这是否违反器件的工作规格?
谢谢、
Stuart
This thread has been locked.
If you have a related question, please click the "Ask a related question" button in the top right corner. The newly created question will be automatically linked to this question.
我与一位客户合作、他观察到主振荡器的输入上有相当多的过冲。 我想知道这是否正常、或者我们是否有任何可以建议的技术来减少它。 这是否违反器件的工作规格?
谢谢、
Stuart
您好 Frank:
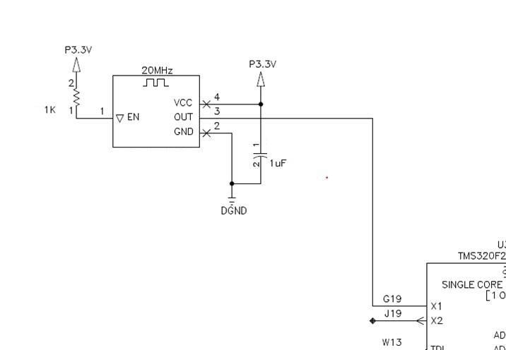
我使用相同的示波器来测试同一 PCBA 中同一接地的两个 CLK 输入信号、 一个进入 FPGA、另一个进入定义、差异是在 FPGA Y2的引脚3附近增加了一个串联27.4欧姆的线路、 根据 SI 工程师的建议,这种分辨率可用于降低过冲值,因为 clk 芯片和 Defino 之间的距离比 CLK 芯片和 FPGA 之间的距离更短,所以我们不在此处添加这种分辨率。 但是、define IO 的3.3V 逻辑电平的过冲超过4V、不确定是否可以接受、我们在规格中找不到有关过冲和下冲定义的参考、因此您能否给出该值的参考、 估计芯片的风险,是否对生命周期或其他方面有任何其他影响? 您不需要担心设备(我已经检查过该设备的状况、没有类似的过冲评估)、 如果您的侧无法承受高于4V 的过冲值、我将在 引脚3 和定义之间添加相同的27.4欧姆分辨率系列、因此应该不仅改善 过冲、还改善下冲。
同一 PCBA 中同一接地的 FPGA INP CLK 的过冲测试捕捉、 大约为3.8V
王祖
谢谢
您好 Frank:
3.6V 是最大限制输入逻辑值、我的理解是恒 定输入最大电压为3.6V、但过冲是瞬态 峰值、当信号发生在1->0或0->1的边沿时、实际上过冲可能超过最大逻辑值、 我曾经使用 FPGA 检查过这一点、因为对于其他 HSI 接口逻辑电平有同样的问题、他们的工程师提供了两个选项卡供参考、 在 单独的表中、已注意过冲值和逻辑最大值的不同定义:他说过冲可以使 IMPECT 达到寿命、但4V 正常、 但使用寿命更短、因此无论 defino 是否具有不同的开尔图定义、 您是否有针对 IO/CLK 应用的其他疑难解答、无论过冲大于3.6V 的情况是否在其他公司的开板中发现、 都可以将交流产品中的瞬态峰值电压保持在3.6V 以下、这是不可避免的、
谢谢
王祖