This thread has been locked.

If you have a related question, please click the "Ask a related question" button in the top right corner. The newly created question will be automatically linked to this question.

[参考译文] TMS320F280049:交流电压调节电路

Guru**** 2595800 points


请注意,本文内容源自机器翻译,可能存在语法或其它翻译错误,仅供参考。如需获取准确内容,请参阅链接中的英语原文或自行翻译。

https://e2e.ti.com/support/microcontrollers/c2000-microcontrollers-group/c2000/f/c2000-microcontrollers-forum/669631/tms320f280049-ac-voltage-conditioning-circuit

器件型号:TMS320F280049

你(们)好。

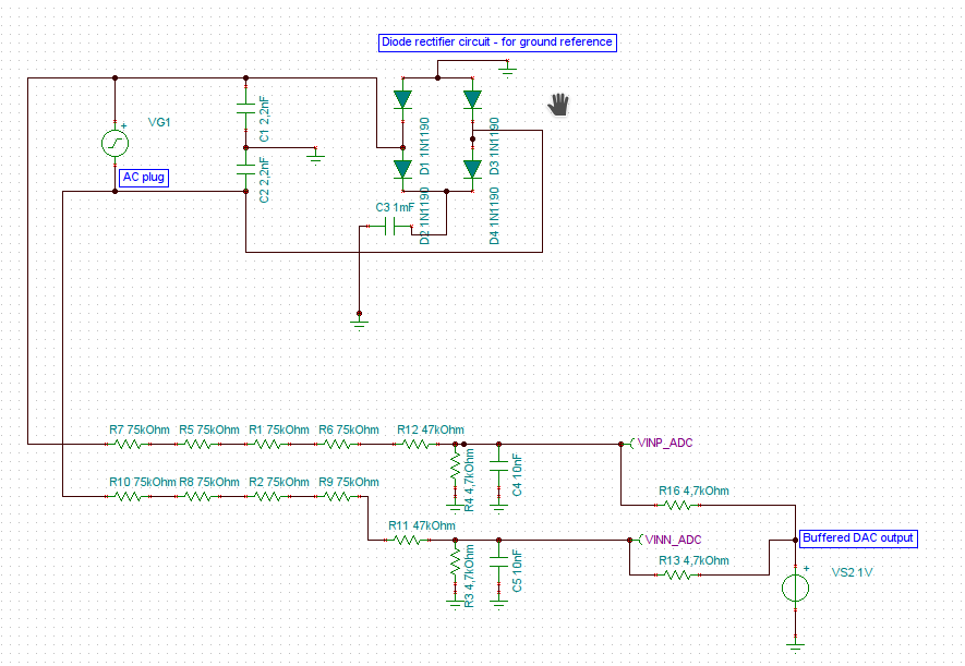
我想在 F280049中实现具有两个 ADC 通道的交流电压调节电路。  

那么、这里是一个问题:直流偏置电路可以真正提高 ADC 采样的性能、还是最好移除电压求和电路?

谢谢

  • 请注意,本文内容源自机器翻译,可能存在语法或其它翻译错误,仅供参考。如需获取准确内容,请参阅链接中的英语原文或自行翻译。
    您好 Dmitry、

    ADC 输入范围为0至 VREFHI、因此根据您为应用选择的 VREFHI 电压、您需要将电压调节到该范围。 使用 DAC 是一种可能的方法、但您应该考虑 DAC 精度和噪声如何影响系统精度。

    该电路还具有用于驱动 ADC 的非常高的阻抗、因此您需要这样做
    *使用真正长的 S+H 持续时间
    *或者、在 ADC 输入引脚上放置一个大电容器(通常为 ADC Ch*2^(N+1)、该电容器将接近100nF)、并以极低的采样率进行采样
    *或者,添加一个运算放大器来缓冲信号,以便对信号进行快速且频繁的采样
  • 请注意,本文内容源自机器翻译,可能存在语法或其它翻译错误,仅供参考。如需获取准确内容,请参阅链接中的英语原文或自行翻译。
    谢谢 Devin、我从未想过这些方面。
    我认为我应该在 ADC 之前放置一个运算放大器、因为采样率应该至少为100ksps
  • 请注意,本文内容源自机器翻译,可能存在语法或其它翻译错误,仅供参考。如需获取准确内容,请参阅链接中的英语原文或自行翻译。
    您好、Dimitry、

    是的、如果您可以添加最合适的运算放大器。

    通常、我们建议 ADC 引脚上的 ADC 通道电容为~10x 至~30倍、运算放大器和电容/ADC 引脚之间的串联 R 约为~30-50欧姆。 如果运算放大器电源的电压范围大于0至 VDDA、则可能需要更多串联 R 来限制电流(例如、如果运算放大器由+/-5V 供电、则可能需要一些更高的串联 R、以防运算放大器意外驱动-5V、 但这是 ADC S+H 时间与串联 R 的高水平之间的折衷)。
  • 请注意,本文内容源自机器翻译,可能存在语法或其它翻译错误,仅供参考。如需获取准确内容,请参阅链接中的英语原文或自行翻译。
    您好 Devin、

    F280049中安装的 PGA 情况如何?它与外部运算放大器是否相同? 或者、对于 ADC 中相对较快的 s/h 电路而言、它是否太慢?
  • 请注意,本文内容源自机器翻译,可能存在语法或其它翻译错误,仅供参考。如需获取准确内容,请参阅链接中的英语原文或自行翻译。

    您好 Dmitry、

    PGA 将起作用、数据表中应提供一些具体指导、说明在每个增益模式下使用 PGA 时 S+H 需要多长时间。