This thread has been locked.

If you have a related question, please click the "Ask a related question" button in the top right corner. The newly created question will be automatically linked to this question.

[参考译文] TMS320F280025:有时仿真器可以正常烧录程序、但有时无法正常工作。

Guru**** 2747405 points
请注意,本文内容源自机器翻译,可能存在语法或其它翻译错误,仅供参考。如需获取准确内容,请参阅链接中的英语原文或自行翻译。

https://e2e.ti.com/support/microcontrollers/c2000-microcontrollers-group/c2000/f/c2000-microcontrollers-forum/1340224/tms320f280025-sometimes-simulators-can-burn-programs-normally-but-sometimes-they-cannot-work-properly

器件型号:TMS320F280025

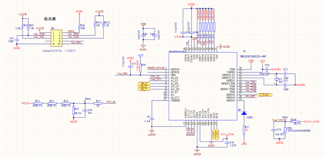
有时、仿真器可以正常烧录程序、但有时无法正常工作。  我想了解电路设计、尤其是仿真器的接口设计是否有任何问题?  请帮助确认、谢谢!

  • 请注意,本文内容源自机器翻译,可能存在语法或其它翻译错误,仅供参考。如需获取准确内容,请参阅链接中的英语原文或自行翻译。

    补充相关原理图

  • 请注意,本文内容源自机器翻译,可能存在语法或其它翻译错误,仅供参考。如需获取准确内容,请参阅链接中的英语原文或自行翻译。

    您好!

    一些建议:

    • 您可以将 TDI 和 TCK 上拉电阻器更改为10K。
    • 可以在不填充 C47的情况下尝试
    • 测试时检查电源电压和 XRSn 引脚的状态
    • 考虑是否有足够的 GND 引脚连接到 JP1

    此致!

    凯文