This thread has been locked.

If you have a related question, please click the "Ask a related question" button in the top right corner. The newly created question will be automatically linked to this question.

[参考译文] LMX2492EVM:关于EVM上的分频器网络R56~R72

Guru**** 2546410 points
Other Parts Discussed in Thread: USB2ANY

请注意,本文内容源自机器翻译,可能存在语法或其它翻译错误,仅供参考。如需获取准确内容,请参阅链接中的英语原文或自行翻译。

https://e2e.ti.com/support/clock-timing-group/clock-and-timing/f/clock-timing-forum/572340/lmx2492evm-about-the-divider-network-r56-r72-at-evm

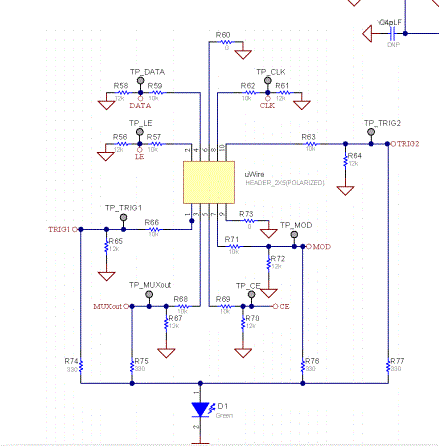
部件号:LMX2492EVM
主题中讨论的其它部件:USB2ANY

大家好。

我不知道为什么USB2ANY (uWire)的输入电压 除以10k Ω 和12k Ω(R56~R72)。
我连接了EVM的电路。
请告诉我原因。


分压器网络是否用于降低LPT端口的5V?

此致
Sho

  • 请注意,本文内容源自机器翻译,可能存在语法或其它翻译错误,仅供参考。如需获取准确内容,请参阅链接中的英语原文或自行翻译。
    Sho,您好!
    正确,分禾器用于确保它与5V LPT端口配合使用。
  • 请注意,本文内容源自机器翻译,可能存在语法或其它翻译错误,仅供参考。如需获取准确内容,请参阅链接中的英语原文或自行翻译。

    您好,Noel San

    感谢  您的快速响应。

    我明白了!

    此致,
    Sho