This thread has been locked.

If you have a related question, please click the "Ask a related question" button in the top right corner. The newly created question will be automatically linked to this question.

[参考译文] LMX2491:启动斜坡随机失败

Guru**** 2514455 points
Other Parts Discussed in Thread: LMX2491

请注意,本文内容源自机器翻译,可能存在语法或其它翻译错误,仅供参考。如需获取准确内容,请参阅链接中的英语原文或自行翻译。

https://e2e.ti.com/support/clock-timing-group/clock-and-timing/f/clock-timing-forum/1027662/lmx2491-start-ramp-fail-randomly

器件型号:LMX2491

大家好、

我有一个随机发生的启动斜坡故障问题。 我在 ramp 命令发送之前转储了寄存器。 我发现当故障发生时、会设置 R31中的 CPM_FLAGH。 我的问题是:如果该位被置位、它是否会阻止 PLL 开始频率斜升?

其他寄存器在成功一和失败一之间没有区别。

谢谢、致以诚挚的问候

Dong  

  • 请注意,本文内容源自机器翻译,可能存在语法或其它翻译错误,仅供参考。如需获取准确内容,请参阅链接中的英语原文或自行翻译。

    大家好、

    我测量了 CPOUT 电压、以下是捕获结果:

    通道1:LE 信号。 以指示 LMX2491的配置周期

    通道2:Trig2信号。 我配置该信号以指示斜坡周期

    通道3:CPOUT 信号。  

    捕获显示了一个好情况和一个坏情况。 CPOUT 在坏情况下似乎无法正常工作。 有什么想法会导致这种情况?

    此致

    Dong

  • 请注意,本文内容源自机器翻译,可能存在语法或其它翻译错误,仅供参考。如需获取准确内容,请参阅链接中的英语原文或自行翻译。

    我看到大多数故障属于以下捕获:

    我可以检查是否有任何电阻器来缩小问题范围?

    此致

    Dong

  • 请注意,本文内容源自机器翻译,可能存在语法或其它翻译错误,仅供参考。如需获取准确内容,请参阅链接中的英语原文或自行翻译。

    尊敬的 Dong:

    您的意思是、在斜升后 、您偶尔无法对 PLL 进行编程以锁定吗?

    在拉升之后、您做了什么?

  • 请注意,本文内容源自机器翻译,可能存在语法或其它翻译错误,仅供参考。如需获取准确内容,请参阅链接中的英语原文或自行翻译。

    Noel、您好!

    在红圈之间、我关闭了 LMX2491以及射频芯片以节省功耗。  然后执行数据处理。 我的软件流程如下:加电射频芯片-->加电 LMX2491 -->配置 LMX2491 -->启动斜坡-->启动数据采样-->停止数据采样-->关闭射频芯片-->关闭 LMX2491 -->启动数据处理-->重复。

    我发现这个问题可能与我的程序序列相关:当我打开 LMX2491电源时、我还启用了 CE 信号、然后我执行 LMX2491程序。 我对 LMX2491进行多次编程、每次都针对不同的寄存器组进行编程。  现在我更改为:为 LMX2491加电、但保持 CE 为低电平(禁用)、 然后我执行 LMX2491程序、在编程后、我启用 CE。 现在问题似乎消失了。 需要执行更长的时间测试才能确定。

    您认为这一新流程怎么样?

    谢谢、致以诚挚的问候

    Dong

  • 请注意,本文内容源自机器翻译,可能存在语法或其它翻译错误,仅供参考。如需获取准确内容,请参阅链接中的英语原文或自行翻译。

    尊敬的 Dong:

    CE 引脚上是否有大型 RC 滤波器?  

    当 CE = 0时、我们仍然可以对芯片进行编程、但在 CE =1再次之前、芯片不会响应新写入的寄存器值。  

  • 请注意,本文内容源自机器翻译,可能存在语法或其它翻译错误,仅供参考。如需获取准确内容,请参阅链接中的英语原文或自行翻译。

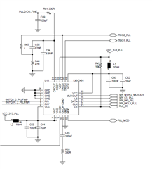
    Noel、您好!

    很抱歉耽误你的回答。 我的电子邮件通知有问题。  这是我的原理图。 我在 CE 引脚上看到了 RC 滤波器。 随着电流的变化、我看到现在的 SW 运行非常稳定。  

    此致

    Dong

  • 请注意,本文内容源自机器翻译,可能存在语法或其它翻译错误,仅供参考。如需获取准确内容,请参阅链接中的英语原文或自行翻译。

    尊敬的 Dong:

    在原理图中、CE 引脚上没有 RC 滤波器、您有问题吗?

  • 请注意,本文内容源自机器翻译,可能存在语法或其它翻译错误,仅供参考。如需获取准确内容,请参阅链接中的英语原文或自行翻译。

    Noel、您好!

    目前、软件运行良好、流程如下:首先对芯片进行编程、然后使 Ce=1。 因此不再有问题了。 可以关闭线程。

    谢谢、致以诚挚的问候

    Dong