主题中讨论的其他器件:CDCM6208V1
尊敬的:
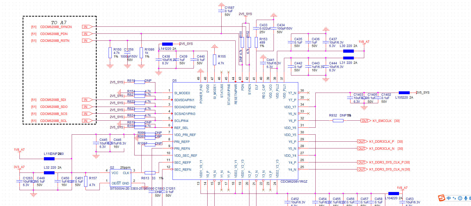
我们的客户使用了 CDCM6208V1、如果配置了 SEC_REF 输入、则没有输出。
此外、如果通道4/5从 SEC_REF 输入进行配置、则会有输出、但如果通过 PLL 输入进行配置、则不会有输出。
ELF 引脚始终为0V、看起来 PLL 不工作。 所有寄存器都被正确写入。 电路如下:

此致
Kailyn
This thread has been locked.
If you have a related question, please click the "Ask a related question" button in the top right corner. The newly created question will be automatically linked to this question.
尊敬的:
我们的客户使用了 CDCM6208V1、如果配置了 SEC_REF 输入、则没有输出。
此外、如果通道4/5从 SEC_REF 输入进行配置、则会有输出、但如果通过 PLL 输入进行配置、则不会有输出。
ELF 引脚始终为0V、看起来 PLL 不工作。 所有寄存器都被正确写入。 电路如下:

此致
Kailyn