Other Parts Discussed in Thread: NA555, SN74LV123A
请注意,本文内容源自机器翻译,可能存在语法或其它翻译错误,仅供参考。如需获取准确内容,请参阅链接中的英语原文或自行翻译。
器件型号:NA555 主题中讨论的其他器件: SN74LV123A
你(们)好,先生
是否有逻辑门和 NA555的组合来实现以下电路功能?
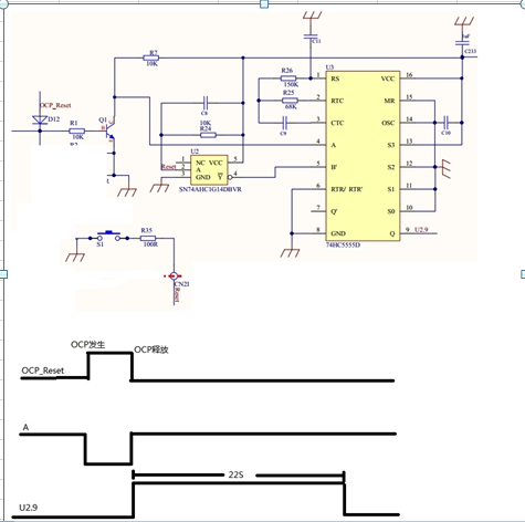
时序如下图所示。 这三个对应于 OCP_RESET、U3 A 引脚、U2.9信号、A 通道可识别上升沿触发、B 通道可识别下降沿触发。
如果使用555、则触发引脚只能为正常高电平、异常高电平、异常低电平、D 触发器可以为正常低电平。
但在锁存状态后、它始终处于低电平、或者无法返回到原始状态。 无法使用 D 触发器。

