请注意,本文内容源自机器翻译,可能存在语法或其它翻译错误,仅供参考。如需获取准确内容,请参阅链接中的英语原文或自行翻译。
器件型号:ADS1294R 工具与软件:
您好!
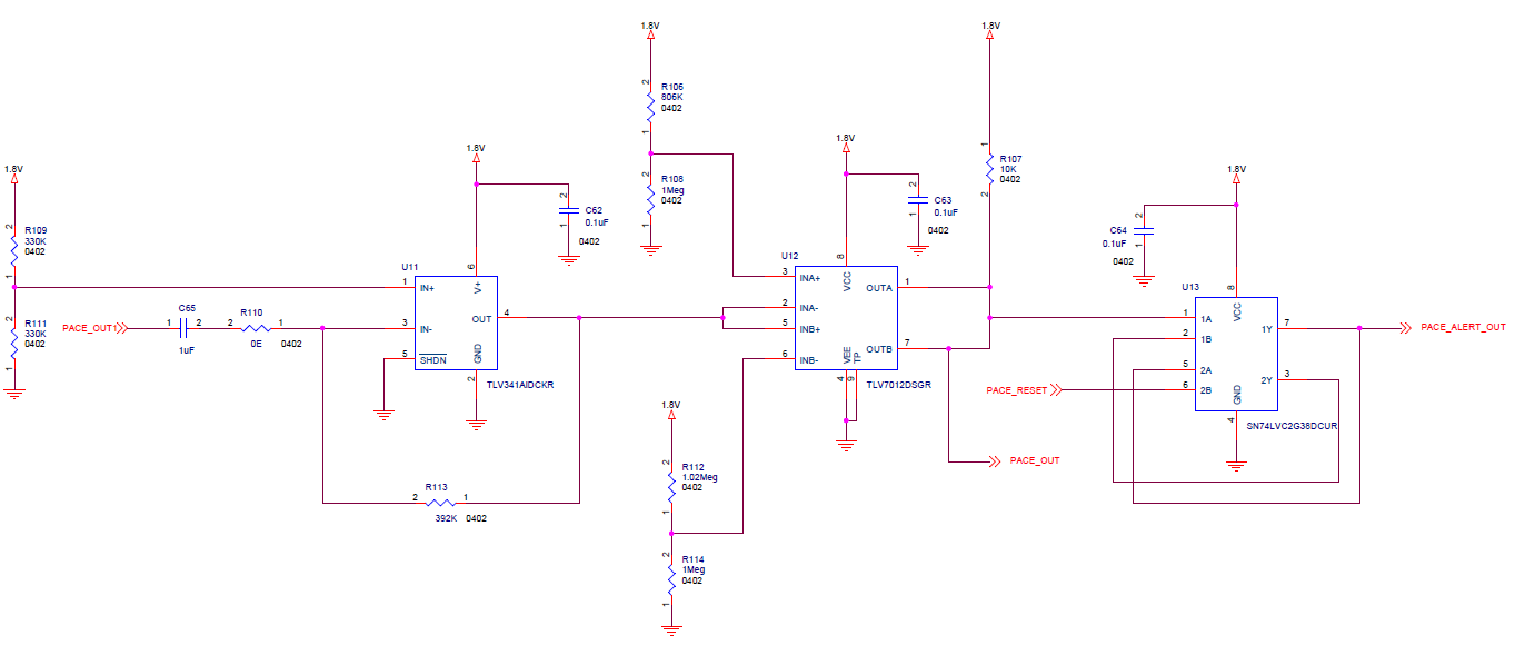
这是我们在定制设计中实施的电路、以根据应用手册检测起搏信号检测
(PACE_ALERT_OUT 处的输出始终为零)我们使用 Whaleteq 心电图4.0模拟器来提供起搏输入。
1) 1)我们是否必须对电路进行任何更改、而不是按照应用手册进行更改?
2) 2)或者这是正确的 评估方式吗?


This thread has been locked.
If you have a related question, please click the "Ask a related question" button in the top right corner. The newly created question will be automatically linked to this question.
工具与软件:
您好!
这是我们在定制设计中实施的电路、以根据应用手册检测起搏信号检测
(PACE_ALERT_OUT 处的输出始终为零)我们使用 Whaleteq 心电图4.0模拟器来提供起搏输入。
1) 1)我们是否必须对电路进行任何更改、而不是按照应用手册进行更改?
2) 2)或者这是正确的 评估方式吗?

