This thread has been locked.

If you have a related question, please click the "Ask a related question" button in the top right corner. The newly created question will be automatically linked to this question.

[参考译文] ADS1299:ads1299 vcap1低于1.1V。 不管用。

Guru**** 2605385 points
Other Parts Discussed in Thread: ADS1299

请注意,本文内容源自机器翻译,可能存在语法或其它翻译错误,仅供参考。如需获取准确内容,请参阅链接中的英语原文或自行翻译。

https://e2e.ti.com/support/data-converters-group/data-converters/f/data-converters-forum/1498014/ads1299-ads1299-vcap1-is-lower-than-1-1v-it-does-not-work

器件型号:ADS1299

工具/软件:

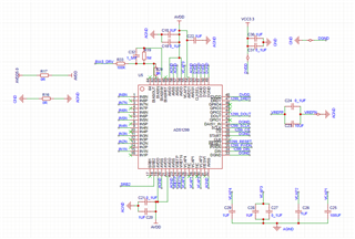
我设计了一个电路板 ads1299 + esp32来测试 EEG。 但我不能使 ads1299工作.

电源后、PWDN 和 RESET 都被拉至 vcc3.3v、但 vcap1接近0v。  

您能帮助了解一下这个设计吗?  我不知道该怎么做。

非常感谢。

  • 请注意,本文内容源自机器翻译,可能存在语法或其它翻译错误,仅供参考。如需获取准确内容,请参阅链接中的英语原文或自行翻译。

    您好、Allen、

    您似乎错过了与其中一个 AVDD 引脚的连接。 请查看所有 AVDD 和 AVDD1引脚、并使用 DMM 确认它们正确测量5V 电压。  

    所有模拟和数字电源完全斜升后、您可以向 nRESET 引脚提供复位脉冲、器件应进入正常运行状态。

    此致、

    Ryan