请注意,本文内容源自机器翻译,可能存在语法或其它翻译错误,仅供参考。如需获取准确内容,请参阅链接中的英语原文或自行翻译。
器件型号:ADS8331工具/软件:
您好、
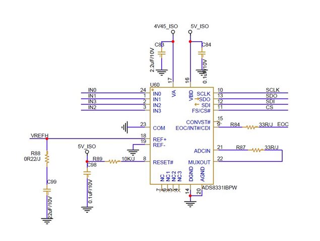
我们使用 ADS8331 进行 AI 工程、现在请查看我们的原理图、我们有以下问题:
1.将 CH0 连接到 5V、 从通道 CH0 到 CH3 读取的所有数据均为 0XECB8;
2.将 CH0 连接至 0V、 从通道 CH0 到 CH3 读取的所有数据也为 0XECB8;
请说明为什么 outpot 是固定数据?

This thread has been locked.
If you have a related question, please click the "Ask a related question" button in the top right corner. The newly created question will be automatically linked to this question.