Other Parts Discussed in Thread: ADS8355, ADS8354
Thread 中讨论的其他器件: ADS8354
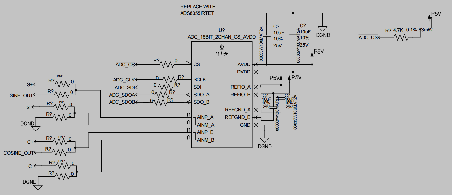
我们使用的是 ADS8355 ADC 使用一个 LED。 在第一个配置中 磁传感器的差分输出 将转换为 单端信号 、然后将其路由到 AINP_A 和 AINP_B 指定 同步采样 。 在本例中、信号摆幅是从得到的 0.5V 至 4.5V 、ADC 基准电压设置为 5V 以及 AVDD 和 DVDD 。
另外、我们也在探索 ADC 的使用方法 伪差分输入功能 。 磁传感器提供差分输出: SIN+/SIN- 和 COS+/COS- 、每一个在之间摆动 1.75V 和 3.25V 。 在此配置中:
- SIN+ 节点 AINP_A
- 正弦- 最终目的 AINM_A
- COS+ 最终目的 AINP_B
- COS、 最终目的 AINM_B
请联系我们 请查看 ADC 部分 所有设计并分享您的 评论或建议 。

