Other Parts Discussed in Thread: ADS1298
器件型号: ADS1298
尊敬的 TI 团队:
我希望你们都做得很好。
我正在努力将 ADS1298 与 MCU 连接、并希望了解 最小所需信号和条件 SPI 通信成功实现。
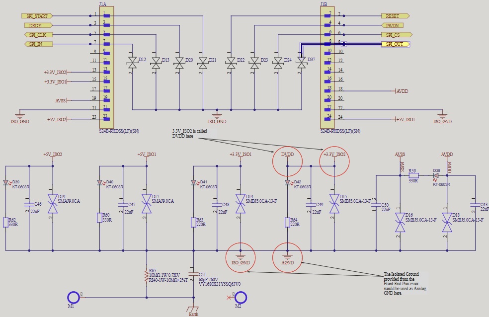
我附上了原理图的屏幕截图以供参考。
目前、示波器上的以下 SPI 信号看起来正确:
-
SPI_CLK
-
SPI_CS
-
SPI_MOSI
但我是 在 SPI_MISO 上未接收到来自 ADS1298 的有效响应(始终为 0x00) 。
我还附上了的示波器截图 复位 、 启动 、和 DRDY 信号。
其他详细信息:
-
AVDD = 3.3V
-
DVDD = 3.3V
-
PWDN 被拉高至 3.3V
-
外部晶体在频率下运行 2.048MHz 、已在范围内确认
您能帮助我了解一下 最低要求 是为了使 ADS1298 输出有效的 SPI 数据、什么情况可能导致 MISO 线路保持非活动状态?
如对调试此问题提供任何指导或建议、将不胜感激。
谢谢!
原理图连接器: 
ADS1298 原理图: 
波形启动序列: 
波形 ID 命令:
