主题中讨论的其他部件: THS4531, LMH6551
我们使用三个ADS5270为24通道设计了数据移位板。
ADS5270通过LVDS连接到FPGA,并且该接口工作正常。
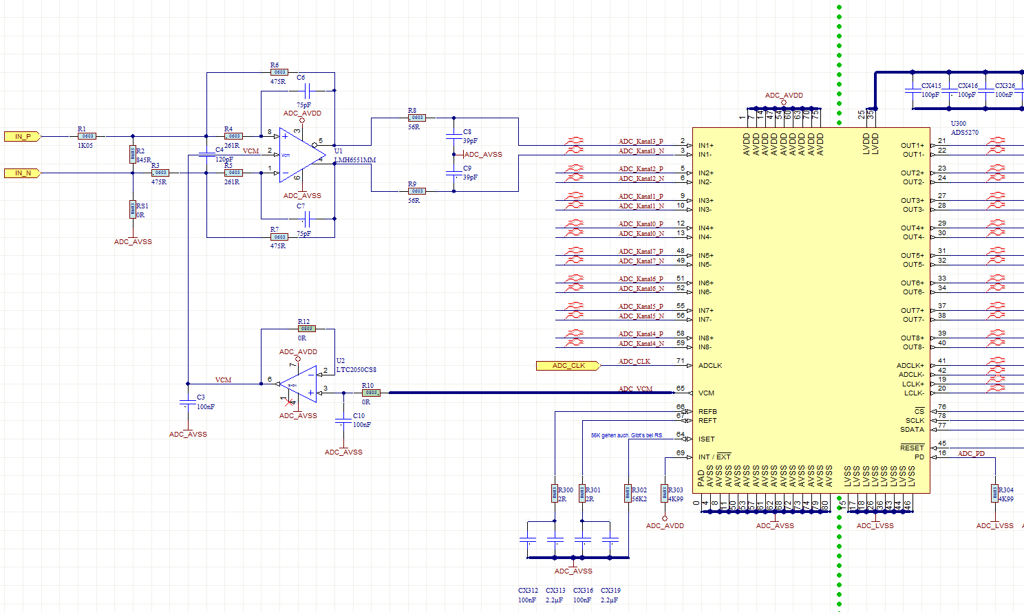
该PDF显示了原理图-如何连接到ADS5270。
我们的信号来自运算放大器输出。 这些运算放大器具有+/-5V双电源。
输出信号为最大值 5V ss (交流耦合)。
这些信号通过分压器连接到差动运算放大器(3.3V单电源),然后连接到ADC。
对于每个ADC,我们缓冲ADC的VCM输出并将其馈入8差动运算放大器。
现在,在一些主板和ADC上,我们注意到VCM不能正确显示。
在示波器图中,您可以看到启动期间在一个PCB上三个ADC的VCM输出。
蓝色和黄色上升至1.45V–如预期。
但绿色的电压停留在600mV左右。
因此,测量值将变得无用。
答:如果我们缩短分压器的输入,我们可以观察到同样的问题。
所以我们认为双电源运算放大器阶段不是造成问题的原因。
我们的原理图有什么问题吗?
ADS507x器件是否有勘误表?
非常感谢,
Steven


