请注意,本文内容源自机器翻译,可能存在语法或其它翻译错误,仅供参考。如需获取准确内容,请参阅链接中的英语原文或自行翻译。
部件号:DAC102S085 您好,
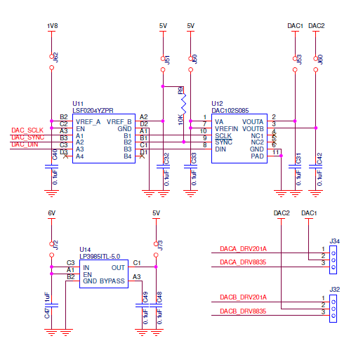
我们在其中一个DEVBOARD中实施了以下设计。
处理器侧是:
以下是我们看到的问题:
- 6V/5V稳压器在单独测试时似乎工作正常,但实际上并未正确驱动电平转换器或DAC。 我可以将外部5V直接短路到J73的输出端,并使其工作,但当我将其与J73配合使用时,它不工作,即使电压水平似乎是正确的。 在操作中,这只需要70uA,所以我认为它与电流无关。 此外,当我在J73上使用它时,偶尔(通常在运行一段时间后),它会间歇性工作。
- 我们的处理器能够以8MHz运行SPI (而DAC能够以30MHz运行),但我无法获得超过~1MHz的可靠操作。 虽然它不是功能的破坏者,但它肯定会改变我们的电源(和硬件周期)预算。

