This thread has been locked.

If you have a related question, please click the "Ask a related question" button in the top right corner. The newly created question will be automatically linked to this question.

[参考译文] TINA/Spice/AMC1301:为什么输入电压为零时输出电压会有如此大的值?

Guru**** 2568565 points
Other Parts Discussed in Thread: TINA-TI, AMC1301, AMC1200

请注意,本文内容源自机器翻译,可能存在语法或其它翻译错误,仅供参考。如需获取准确内容,请参阅链接中的英语原文或自行翻译。

https://e2e.ti.com/support/data-converters-group/data-converters/f/data-converters-forum/617600/tina-spice-amc1301-why-the-output-voltage-will-have-such-a-huge-value-when-the-input-voltage-is-zero

部件号:AMC1301
主题中讨论的其它部件:TINA-TI,, AMC1200

工具/软件:TINA-TI或Spice模型

大家好,

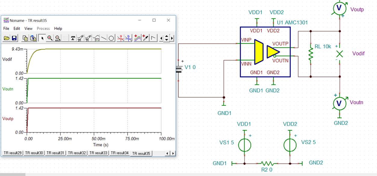
我想知道Tina模拟中的AMC1301:当输入电压为零时,输出电压为9.43mV,这比数据表上的特性要高得多。 当我使用相同的电路,只用AMC1200替换AMC1301时,输出电压大约为743uV。  

希望您有答案。 谢谢你。

  • 请注意,本文内容源自机器翻译,可能存在语法或其它翻译错误,仅供参考。如需获取准确内容,请参阅链接中的英语原文或自行翻译。

    James,

    请将您的TINA原理图附加到此线程上,以便我查看一下?

    此致,
    John

  • 请注意,本文内容源自机器翻译,可能存在语法或其它翻译错误,仅供参考。如需获取准确内容,请参阅链接中的英语原文或自行翻译。

    您好,John:

    Tina示意图如下所示,谢谢。

    e2e.ti.com/.../AMC1301--Test_5F00_Voltage_5F00_zero-input.TSC

  • 请注意,本文内容源自机器翻译,可能存在语法或其它翻译错误,仅供参考。如需获取准确内容,请参阅链接中的英语原文或自行翻译。

    James,

    对于延迟回复,我们深表歉意。

    需要注意的一点是,Spice需要在电路中至少有一个接地节点。
    AMC1301有几个内部接地节点, 因此这就足够了。

    但是,为了确保某种可靠的解决方案,GND1和GND2增加了接地连接。
    由于电阻器R2两端均接地,因此拆下了该电阻器R2。

    接下来,电压源(V2)被添加到共模连接中,直流扫描从0伏运行到5伏。

    生成的差分输出如下所示。
    当图中显示0V < VICM < 3V时,输入偏移(Vodiff / 8.2)在-1.86mV和1.15mV之间变化。
    VICM = 1.15V时,输入偏移为零。
     对于VINP=VINN=GND,数据表中的典型VOS范围为-50u至50u。 该型号提供 -50u < VOS < 50u,用于1.1V < VICM < 1.2V。
    这与数据表中的条件不一致,其中VICM = 0V时,典型VOS =+-50uV。

    VICM = 3V时的故障很可能是共模过压检测级别。 请参阅数据表以了解有关此项的附加详细信息。

    我会将您的查询移至负责此产品的E2E论坛。 他们将能够确认模型的行为是否与真实设备一致。

    此致,
    John

  • 请注意,本文内容源自机器翻译,可能存在语法或其它翻译错误,仅供参考。如需获取准确内容,请参阅链接中的英语原文或自行翻译。
    John,

    感谢您为我运行测试并将咨询转移到正确的位置。 如果此查询有任何更新,请保持联系。

    祝您一切顺利,
    詹姆斯
  • 请注意,本文内容源自机器翻译,可能存在语法或其它翻译错误,仅供参考。如需获取准确内容,请参阅链接中的英语原文或自行翻译。

    您好,James:

    AMC1301型号需要更新。  完成后,我们会通知您。

  • 请注意,本文内容源自机器翻译,可能存在语法或其它翻译错误,仅供参考。如需获取准确内容,请参阅链接中的英语原文或自行翻译。

    Tom,您好!

    感谢您的帮助,请在模块更新时保持联系。

    此致,

    詹姆斯