请注意,本文内容源自机器翻译,可能存在语法或其它翻译错误,仅供参考。如需获取准确内容,请参阅链接中的英语原文或自行翻译。
部件号:TLV5604 在“线程: LM3880”中讨论的其它部件
你(们)好
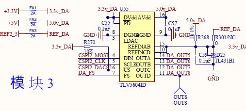
请帮助检查随附的示意图和波形。 问题在于输出A~D纹波高电压。 
CS和FS的更改(Linux系统,系统将在10秒开机后开始工作):
谢谢
星号
This thread has been locked.
If you have a related question, please click the "Ask a related question" button in the top right corner. The newly created question will be automatically linked to this question.
你(们)好
请帮助检查随附的示意图和波形。 问题在于输出A~D纹波高电压。 
CS和FS的更改(Linux系统,系统将在10秒开机后开始工作):
谢谢
星号