This thread has been locked.

If you have a related question, please click the "Ask a related question" button in the top right corner. The newly created question will be automatically linked to this question.

[参考译文] ADS1292R:使用ADS1292R时,人与人之间的心电图信号不稳定

Guru**** 2551110 points
Other Parts Discussed in Thread: ADS1292R

请注意,本文内容源自机器翻译,可能存在语法或其它翻译错误,仅供参考。如需获取准确内容,请参阅链接中的英语原文或自行翻译。

https://e2e.ti.com/support/data-converters-group/data-converters/f/data-converters-forum/593967/ads1292r-unstable-ecg-signals-from-person-to-person-with-ads1292r

部件号:ADS1292R

您好,TI E2E:

我已使用ADS1292R在2电极配置下实施了用于测量ECG信号的电路。 现在唯一的问题是,在我使用电路测量所有实验室同事的ECG信号后,我无法为其中一些人获得明显的清洁ECG信号。 我知道身体阻抗等生理条件各不相同,但我确实需要一种适合所有用户的产品。 因此,您以前遇到过这个问题吗? 您对电路改进还有其他建议吗?

谢谢!

Yiwen

  • 请注意,本文内容源自机器翻译,可能存在语法或其它翻译错误,仅供参考。如需获取准确内容,请参阅链接中的英语原文或自行翻译。
    您好Yiwen:

    您能否分享您的原理图?

    Brian
  • 请注意,本文内容源自机器翻译,可能存在语法或其它翻译错误,仅供参考。如需获取准确内容,请参阅链接中的英语原文或自行翻译。

    您好,Brian,

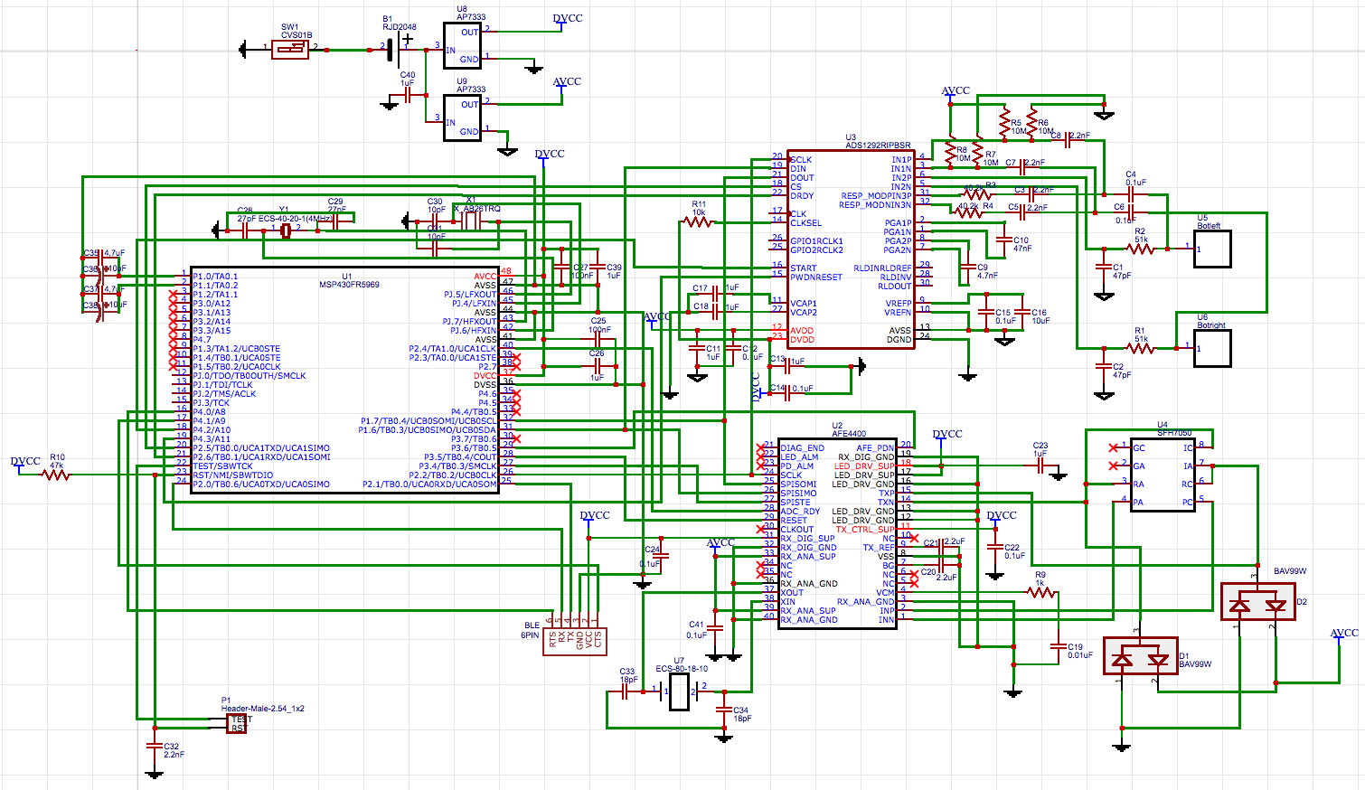
    示意图附在下面。 我刚刚从ADS1292R的数据表中进行了连接。

    谢谢!

    Yiwen

  • 请注意,本文内容源自机器翻译,可能存在语法或其它翻译错误,仅供参考。如需获取准确内容,请参阅链接中的英语原文或自行翻译。
    Yiwen

    文件似乎未正确附加。 您是否可以改为单击"使用丰富格式",然后单击回形针按钮,然后导航到文件系统中的PDF或示意图图像?

    Brian
  • 请注意,本文内容源自机器翻译,可能存在语法或其它翻译错误,仅供参考。如需获取准确内容,请参阅链接中的英语原文或自行翻译。

    您好,Brian,

    我认为这一次应该是有效的。

  • 请注意,本文内容源自机器翻译,可能存在语法或其它翻译错误,仅供参考。如需获取准确内容,请参阅链接中的英语原文或自行翻译。
    您好Yiwen:

    您似乎根本没有对通道2进行偏置。 通常,在ECG系统中,病人需要在ADC的共模范围内偏置。 很多时候,这是使用RL电极完成的。 ADS1292R上的RLD放大器用于驱动RL电极。 但是,在某些应用中,只使用两个电极。 在这种情况下,心电图通道是交流耦合的,这样患者的直流共模将被阻塞,因此不需要偏置。

    要能够测量心电图,您需要使用RL电极或AC将输入连接到通道2。 但是,您仍应能够使用通道1和现有回路测量呼吸频率。

    Brian
  • 请注意,本文内容源自机器翻译,可能存在语法或其它翻译错误,仅供参考。如需获取准确内容,请参阅链接中的英语原文或自行翻译。
    是的,我需要使用通道1获取呼吸信号,所以我没有实施RLD电路,这也会减少电极的数量。 您能告诉我如何实现输入的交流耦合吗?

    谢谢!

    Yiwen
  • 请注意,本文内容源自机器翻译,可能存在语法或其它翻译错误,仅供参考。如需获取准确内容,请参阅链接中的英语原文或自行翻译。
    您好Yiwen:

    交流耦合可以简单地作为串联电容器,然后是分压器。 这与通道1输入非常相似,只是每个输入只需要一个电容器。 请注意,电阻器和电容器形成高通滤波器,切断频率为2/(2*PI*R*C)(我不会通过证明-我把它留作功课:-))。 通常在心电图系统中,截止值需要低于1 Hz,有时还需低于0.1 Hz。

    Brian
  • 请注意,本文内容源自机器翻译,可能存在语法或其它翻译错误,仅供参考。如需获取准确内容,请参阅链接中的英语原文或自行翻译。

    您好,Brian,

    您能否更具体地说明如何修改电路? 根据您的建议,我可以在通道2中添加电容器吗? 根据我现在的原理图,C1和R2已经形成了一个低通滤波器,那么您的意思是,在我将一个电容器CN置于C1前面后,CN和R2将形成一个高通滤波器吗? 如果是这样,我可以计算CN的值。

    谢谢!

    Yiwen

  • 请注意,本文内容源自机器翻译,可能存在语法或其它翻译错误,仅供参考。如需获取准确内容,请参阅链接中的英语原文或自行翻译。
    Yiwen

    R2是串联电容器,C1是并联电容器。 此配置形成低通滤波器。 我建议,除了这些部件外,还应放置一个串联电容器和一个并联电阻器,形成一个高通滤波器。 电阻器的形式可以是分流到有源调节的中电源电压,也可以是分压器(即两个电阻器,一个分流到AVDD,另一个分流到AVSS;类似于R5和R6)。

    有关交流耦合的示例,您可以查看C8,R5和R6。 此电路阻塞直流,但允许交流通过。 该特定电路会将频率小于1/(2*PI*(R5||R6)*C8)= 14.5 Hz的信号从输入到电路的幅度衰减到-3dB。

    您不能为通道2使用这些精确的分量值,因为14.5 Hz太大。 您必须创建一个1/(2*PI*(R/2)*C)较小的电路,可能小到0.1 Hz。 这一点现在很清楚了吗?

    Brian
  • 请注意,本文内容源自机器翻译,可能存在语法或其它翻译错误,仅供参考。如需获取准确内容,请参阅链接中的英语原文或自行翻译。
    您好,Brian,

    我添加了一个高通滤波器,完全解决了问题。 感谢您的帮助!

    谢谢!

    Yiwen
  • 请注意,本文内容源自机器翻译,可能存在语法或其它翻译错误,仅供参考。如需获取准确内容,请参阅链接中的英语原文或自行翻译。

    您好,Brian,

    在我实施交流耦合后,SNR更好,但在开始记录时仍有基线漂移,如附第一个数字,大约20秒,所以您知道我需要做什么更改才能消除此基线漂移吗? 喜欢实施RLD电路吗? 但我只使用2个电极进行记录。 我还在此处附上修改后的原理图。

    谢谢!

    Yiwen

  • 请注意,本文内容源自机器翻译,可能存在语法或其它翻译错误,仅供参考。如需获取准确内容,请参阅链接中的英语原文或自行翻译。
    您好Yiwen:

    您看到的实际上是高通滤波器沉降。 并联的10 MOhm电阻器和470 nF电阻器是RC电路,其RC时间常数等于2.35 秒。 该电路充电需要10秒钟以上。

    这是交流耦合的问题之一。 要改进此功能,您可以稍微提高滤波器切断频率,这将降低时间常数,但交流耦合输入始终存在此问题。

    此致,
    Brian Pisani
  • 请注意,本文内容源自机器翻译,可能存在语法或其它翻译错误,仅供参考。如需获取准确内容,请参阅链接中的英语原文或自行翻译。

    您好,Brian,

    感谢您的回复! 我知道这一变化是由于RC时间常数造成的,但在记录期间,该基线仍在徘徊,如下图所示。 我已经添加了1至25 Hz的带通滤波器,但没有帮助,所以您有什么解决方案吗?

    谢谢!

    Yiwen

  • 请注意,本文内容源自机器翻译,可能存在语法或其它翻译错误,仅供参考。如需获取准确内容,请参阅链接中的英语原文或自行翻译。
    您好Yiwen:

    电极是否干燥? 这也可能助长这一问题。 如果电极阻抗较大,也会导致输入电路响应缓慢。 如果这是问题的根源,除了尝试通过使用不同的电极或使用ECG凝胶来降低连接阻抗之外,没有办法改进ADS1292R上的结果。

    Brian
  • 请注意,本文内容源自机器翻译,可能存在语法或其它翻译错误,仅供参考。如需获取准确内容,请参阅链接中的英语原文或自行翻译。

    您好,Brian,

    我使用的是干电极。 感谢您指出这一点! 我还注意到,每次测量时,信噪比(SNR)都会发生变化,即使是同一个人也是如此,我认为这可能与电路的稳定性有关,因为电极始终是相同的。 以前见过这种情况吗?

    谢谢!

    Yiwen

  • 请注意,本文内容源自机器翻译,可能存在语法或其它翻译错误,仅供参考。如需获取准确内容,请参阅链接中的英语原文或自行翻译。
    Yiwen

    电极和病人之间的连接可能会在测量之间发生显著变化,这将极大地影响测量性能。 这是生物电位采集系统的一个不幸的方面。

    Brian