请注意,本文内容源自机器翻译,可能存在语法或其它翻译错误,仅供参考。如需获取准确内容,请参阅链接中的英语原文或自行翻译。
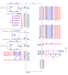
器件型号:ADS4222 该数据表要求 CMOS 与 FPGA 的接口采用串行电阻器。 价值如何? 10欧姆是否正常?
1) 1)数据输出接口
2) SPI 接口


This thread has been locked.
If you have a related question, please click the "Ask a related question" button in the top right corner. The newly created question will be automatically linked to this question.
该数据表要求 CMOS 与 FPGA 的接口采用串行电阻器。 价值如何? 10欧姆是否正常?
1) 1)数据输出接口
2) SPI 接口

