主题中讨论的其他器件: TM4C123、
您好!
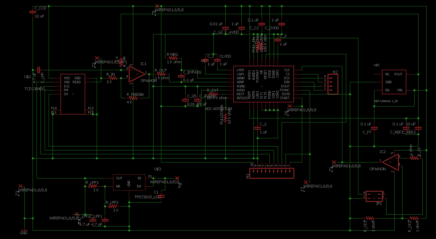
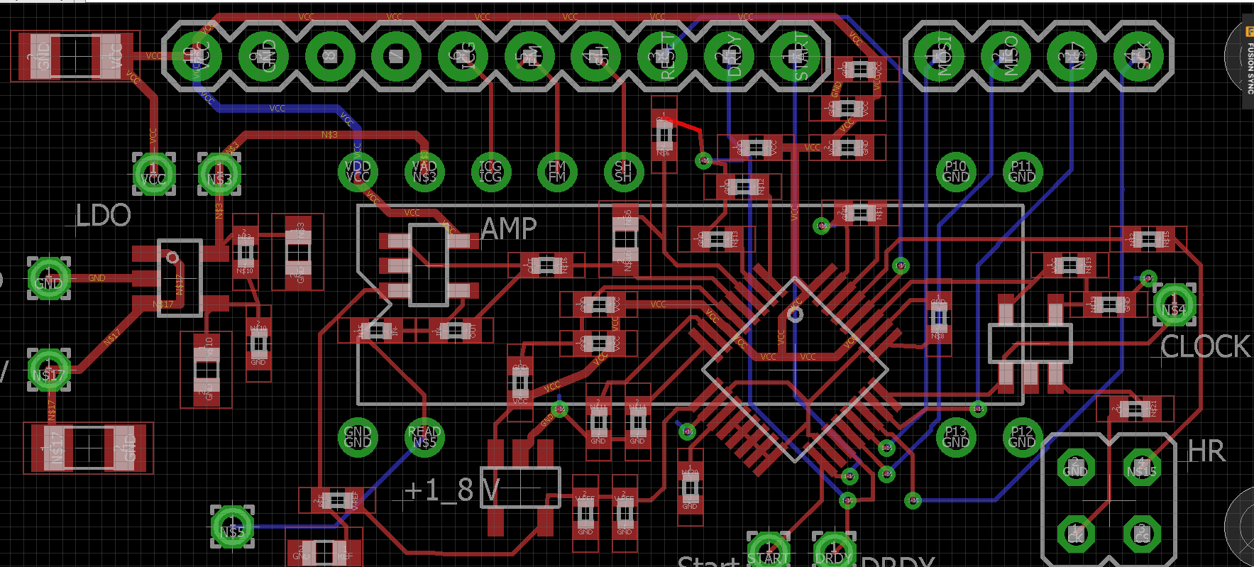
我没有从 ADS127LO1 ADC 获取读数。 我的示波器显示了8MHz 时的时钟周期。 DRDY 引脚大部分时间处于高电平、并在大约2us 的时间内切换至低电平。 DRDY 周期为8us。 我将微控制器设置为在 DRDY 引脚下降转换后读取三个字节的数据。 我的示波器显示 SCK 引脚的三组脉冲(每组8个脉冲)。 我的微控制器未注册接收到的任何数据、并且我的示波器未显示来自 DOUT 引脚的任何脉冲。 断开 DOUT 引脚与微控制器之间的导线没有任何帮助。 我对 SPI 的熟悉程度相当有限、因此我不知道该软件或硬件是否相关。 感谢您的任何帮助。 下面是一些有关连接的信息。
我的 DVDD 和 AVDD 连接在一起、电压为3.29伏。 我的所有接地端都连在一起。 我已将 RESET 和 START 拉至高电平、并将以下拉至低电平:CS、DSYN、DSYN、FLT0、FLT1、 FSMD、OSR1、OSR0、INTLDO、格式和 HR。 根据我的万用表、我到 AINP 引脚的输入大约为1.5伏、AINN 被拉至接地。
谢谢、
插孔





