This thread has been locked.

If you have a related question, please click the "Ask a related question" button in the top right corner. The newly created question will be automatically linked to this question.

[参考译文] ADC12D500RF:ADC12D500RF 在校准阶段挂起

Guru**** 2511985 points
Other Parts Discussed in Thread: ADC12D500RF

请注意,本文内容源自机器翻译,可能存在语法或其它翻译错误,仅供参考。如需获取准确内容,请参阅链接中的英语原文或自行翻译。

https://e2e.ti.com/support/data-converters-group/data-converters/f/data-converters-forum/711478/adc12d500rf-adc12d500rf-hang-up-at-calibration-stage

器件型号:ADC12D500RF

上电时、它在校准阶段间歇性挂起、CALRUN 卡在1、LVDS 输出卡在0。 重新上电后、此症状将消失。

通常、我们可以在100次通电后看到症状1次。

如下图所示、加电时 CALRUN 上有一个意外脉冲、大约为20ns。 存在用于挂起和上电成功的脉冲。

如何消除这种挂起?

  • 请注意,本文内容源自机器翻译,可能存在语法或其它翻译错误,仅供参考。如需获取准确内容,请参阅链接中的英语原文或自行翻译。
    你好,利亚宁
    当您看到问题发生时、ADC 时钟是处于激活状态还是停止状态?
    ADC 时钟输入是否根据需要进行交流耦合?
    您能否共享显示 ADC 相关电路(包括时钟和电源)的原理图?
    此致、
    Jim B
  • 请注意,本文内容源自机器翻译,可能存在语法或其它翻译错误,仅供参考。如需获取准确内容,请参阅链接中的英语原文或自行翻译。

    您好、Jim、

    当我们看到 proplem 发生并且它根据需要进行交流耦合时、ADC 时钟处于活动状态。

    原理图显示在附件中。 请看一下。

    此致、

    LB SHI

    e2e.ti.com/.../ADC12D500-Schematic.pdf

  • 请注意,本文内容源自机器翻译,可能存在语法或其它翻译错误,仅供参考。如需获取准确内容,请参阅链接中的英语原文或自行翻译。

    你好,Lb SHI

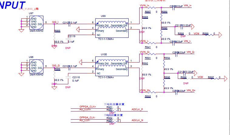
    从给定电流电阻器组装选项的原理图中、似乎 ADC 时钟信号 ADCLK_P 和 ADCLK_N 来自 OFPGA_CLK+和 OFPGA_CLK-。 这些信号没有显示交流耦合电容器。 是这样吗?

    我还注意到、R907为 CLK+/-信号提供100欧姆外部终端、并与内部100欧姆时钟终端并行。 包含该电阻器的原因是什么?

    ADC 时钟信号的频率是多少?

    在挂机情况下、DCLKI+/-和 DCLKQ+/-上是否有任何输出?

    在工作和挂起情况下、VCC1V9上的电压是多少?

    在工作和挂起情况下、VCC_3V3上的电流消耗是多少?

    加电时 ADC 的所有控制输入的逻辑状态是什么?

    TPM、NDM、CALFLY、DES、PDI、 PDQ、DDRP、FSR、ECE、CAL

    GND 和 AGND 网络之间是否存在任何可测量的电压差?

    此致、

    Jim B

  • 请注意,本文内容源自机器翻译,可能存在语法或其它翻译错误,仅供参考。如需获取准确内容,请参阅链接中的英语原文或自行翻译。

    您好、Jim、

    感谢您的大力支持。

    对于 ADC 时钟信号 ADCLK_P 和 ADCLK_N、它来自 AD_CLK+和 AD_CLK-。

      实际电阻器组装为 R902和 R905。 抱歉! 我没有相应地更新原理图。

      因此、它是交流耦合。

    2. ADC 时钟的频率为500MHz。

    3.对于 R907,我认为这是一个错误。 我将从板上移除它。

    VCC1V9的电压为1.9V、两者均处于工作状态。 因为在挂断电话时、我需要对其进行测量并向您提供反馈。

    5.对于 VCC3V3在工作和挂断时的电流消耗,我需要对其进行测量并向您提供反馈。

    6.对于加电时的控制输入,所有输入都由电阻器设置。

       A. TPM、NDM、DES、PDI、PDQ、 DDRP、FSR、ECE、CAL 处于低电平。

       B. CALLDLY 处于高电平。

    7.我将尽快测量 GND 和 AGND 之间的差异。

    另外还有一个问题、关于配置寄存器 addr:1h、我们错误地将16'b0110_0000_0001_0000写入其中。 LVDS 输出

    一直卡在0、包括重新上电。 您能帮您检查规格。 地址:1h、请吗? 对于寄存器 addr:1h

    数据表、它是保留的、除了 POR 值之外、没有任何其他信息。

    此致、

    LB SHI

  • 请注意,本文内容源自机器翻译,可能存在语法或其它翻译错误,仅供参考。如需获取准确内容,请参阅链接中的英语原文或自行翻译。

    你好,Lb SHI

    感谢您提供更多信息。

    将错误的寄存器设置写入 addr:1h 将导致 ADC 无法正常运行、但不应对器件造成任何损坏。 只要该寄存器处于默认值、一切都应正常工作。

    还有一个问题、我仍想了解以下方面的信息:

    "在挂起的情况下、DCLKI+/-和 DCLKQ+/-上是否有任何输出?"

    通常在校准期间、数据输出将保持在逻辑0、但 DCLK 输出将处于激活状态。 了解 DCLK 是否处于活动状态将有助于我们了解 ADC 状态。

    此致、

    Jim B

  • 请注意,本文内容源自机器翻译,可能存在语法或其它翻译错误,仅供参考。如需获取准确内容,请参阅链接中的英语原文或自行翻译。

    您好、Jim、

    谢谢。

    抱歉、对于 DCLKI+/-和 DCLKQ+/-、我第一次忘记了。 挂机时工作正常。

    对于要测量的其他项目、我将在明天向您提供。

    此致、

    LB SHI

  • 请注意,本文内容源自机器翻译,可能存在语法或其它翻译错误,仅供参考。如需获取准确内容,请参阅链接中的英语原文或自行翻译。
    你好,Lb SHI
    在您的初始帖子中、您的示波器图像显示了 CALRUN 信号以及 ADC 的1.9V 电源看起来是什么样子的。 ADC 上的电源电压是否在<2ms 内真正上升到最终值的90%?
    使用 ADC12D1600RFRB 评估板(使用类似但速度更快的 ADC)如果我使1.9V ADC 电源 LDO 保持活动状态并断开并连接 ADC 和相关去耦电容器、我会看到大约需要20-25ms 的电源斜升。 是否可以稍微降低电源斜升速度、以查看这是否会改变您看到的行为? 我没有发现电源启动速度更快的任何问题、但这是我可以看到的一个不同之处。
    此致、
    Jim B
  • 请注意,本文内容源自机器翻译,可能存在语法或其它翻译错误,仅供参考。如需获取准确内容,请参阅链接中的英语原文或自行翻译。

    您好、Jim、

    让我解释一下我们项目的架构、ADC12D500RF 组装在信号采样 模块上、信号采样 模块安装在背板上

    机箱的内部。 机箱上有许多模块、这些模块通过背板互连。

    机箱发生挂起。 如果我们对信号采样模块进行单独测试、则不会出现挂起问题。

    到目前为止、我们已经制定了一些根本原因分析和纠正措施。 请帮助查看它。

    潜在根本原因:

    偶尔、可用的 ADC 时钟会在 ADC 上电后才可用。 ADC 将无时钟运行。

    ADC 没有复位引脚或上电复位。 ADC 上电期间的初始状态不稳定。

    纠正措施:

    a:在 ADC 加电和时钟可用之前 、上拉断电 I 通道引脚(PDI)和断电 Q 通道
        引脚(PDQ)连接到 ADC 的1.9V 电源(通过电阻为 I 和断电)  
        Q 通道。
    b.在 ADC 的电源和时钟稳定后、下拉掉电 I 通道引脚
      (PDI)并通过 FPGA 将 Q 通道引脚(PDQ)断电至 ADC 的1.9V 电源
      为 I 通道和 Q 通道加电。

    验证:

    On监测。

    此外、我将相关信息放入附件中所示的文档中。 请看一下。

    此致、

    LB Shie2e.ti.com/.../ADC12D500RF-Hang-Up-Issue.pdf

  • 请注意,本文内容源自机器翻译,可能存在语法或其它翻译错误,仅供参考。如需获取准确内容,请参阅链接中的英语原文或自行翻译。
    你好,Lb SHI
    您能否确认挂起条件下的电流消耗为0.12A、正常运行条件下的电流消耗为1.2A? 如果是、则在挂起条件下 ADC 功耗要低得多。
    此外、如果 DCLKI 和 DCLKQ 在挂起条件下有效、它们的频率是否正确? 当输入时钟频率为500MHz 时、DCLKx 频率应为250MHz。
    此致、
    Jim B
  • 请注意,本文内容源自机器翻译,可能存在语法或其它翻译错误,仅供参考。如需获取准确内容,请参阅链接中的英语原文或自行翻译。

    您好、Jim、

    对于0.12A 和1.2A 的功耗、可根据总电流进行计算。 这不是精确的。 我们可以将其作为参考。

    对于 DCLKI 和 DCLKQ、其频率正确、为预期的250MHz。

    此致、

    LB SHI

  • 请注意,本文内容源自机器翻译,可能存在语法或其它翻译错误,仅供参考。如需获取准确内容,请参阅链接中的英语原文或自行翻译。
    谢谢 Lb SHI
    是否可以移除 R908以使 VBG 引脚悬空、并测量挂起状态下的 VBG 电压?
    了解 Vini+/-和 VINQ+/-引脚上的直流电压也很有用、以查看它们在正常和挂起状态下是否正确偏置。
    挂起状态下的功耗非常低、但两个 DCLK 都在工作。 因此、时钟系统似乎正常工作、但模拟偏置、基准等可能会出现一些问题、导致校准周期无法完成。

    此致、
    Jim B
  • 请注意,本文内容源自机器翻译,可能存在语法或其它翻译错误,仅供参考。如需获取准确内容,请参阅链接中的英语原文或自行翻译。

    您好、Jim、

    好的。 我将移除 R908、并在挂起状态下测量 VBG。

    在我们的系统中、ADC 上电期间 VIN+/-和 VINQ 上的另一点信号 可能是 随机噪声、随机信号或正常信号。

    上电后、信号正常且稳定。

    此致、

    LB SHI

  • 请注意,本文内容源自机器翻译,可能存在语法或其它翻译错误,仅供参考。如需获取准确内容,请参阅链接中的英语原文或自行翻译。
    谢谢 Lb SHI
    无论模拟输入端是否存在正常信号或其他信号、校准过程都将完成。
    此致、
    Jim B
  • 请注意,本文内容源自机器翻译,可能存在语法或其它翻译错误,仅供参考。如需获取准确内容,请参阅链接中的英语原文或自行翻译。

    您好、Jim、

    感谢您的大力支持。

    对于 VBG 测量、我们需要等待1周才能使用机箱、因为机箱位于我们的客户端、并且被其他任务占用。

    您还有其他需要测量的点吗? 如果是、我们可以将其与 VBG 一起测量。

    此致、

    LB SHI

  • 请注意,本文内容源自机器翻译,可能存在语法或其它翻译错误,仅供参考。如需获取准确内容,请参阅链接中的英语原文或自行翻译。
    你好,Lb SHI
    还请测量 VIN_I+/-和 VIN_Q+/-上的直流电压。
    您能否提供显示 ADC 模块与背板之间连接的原理图详细信息? 由于挂起问题仅在 ADC 模块连接到背板时发生、我认为可能会有一些交互导致问题。
    我认为、在进行一次修改后、测试一个当前显示行为的模块也很有用。 用电线短路替换连接 GND 和 AGND 的过滤器。 接地网之间可能存在一些瞬态电压差异、这会导致一些问题、这将测试该理论。
    此致、
    Jim B
  • 请注意,本文内容源自机器翻译,可能存在语法或其它翻译错误,仅供参考。如需获取准确内容,请参阅链接中的英语原文或自行翻译。

    您好、Jim、

    好的。 我将测量 VIN_I+/-和 VIN_Q+/-上的直流电压。

    ADC 模块与背板之间的信号连接。

       Vini;VINQ;CLK。

       

    3.好的。 我将用电线短路替换连接 GND 和 AGND 的滤波器。

    此致、

    LB SHI

  • 请注意,本文内容源自机器翻译,可能存在语法或其它翻译错误,仅供参考。如需获取准确内容,请参阅链接中的英语原文或自行翻译。

    您好、Jim、

    我测量了 VIN_I+/-、VIN_Q+/-和 VBG 上的直流电压。 请看一下。

    正常 稍等
    VBG 1.255V 1.255V
    VIN_I+/-直流 1.255V 1.255V
    VIN_Q+/-直流 1.255V 1.255V
    CLK+/-直流 1.124V 1.124V

    此外、我 用电线短路替换了连接 GND 和 AGND 的滤波器。 正在机箱上进行测试。

    此致、

    LB SHI

  • 请注意,本文内容源自机器翻译,可能存在语法或其它翻译错误,仅供参考。如需获取准确内容,请参阅链接中的英语原文或自行翻译。
    你好,Lb SHI
    您是否已取得任何进展、以找出独立操作和背板安装操作之间的不同行为的原因?
    此致、
    Jim B