请注意,本文内容源自机器翻译,可能存在语法或其它翻译错误,仅供参考。如需获取准确内容,请参阅链接中的英语原文或自行翻译。
器件型号:ADS1292 您好!
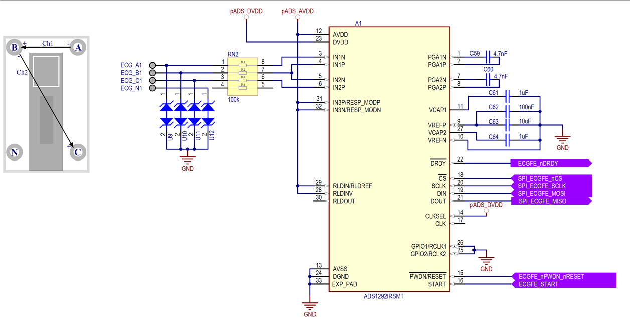
是否必须在 ADS1292的前面放置抗混叠滤波器?
这是我们的硬件和固件配置。
—频率范围:0.5Hz–40Hz
—使用干电极
—2通道,带普通电极(连接1P 和2N)
—配置 FE:
o 交流导联脱落、幅度为6nA
o 通道1和2的增益为1
o 连续转换模式、数据速率1kSPS、使用内部基准电压和内部512kHz 时钟
—固件处理:
1.读出和评估导联脱落
2.抗混叠滤波器,40 Hz 低通(120 Hz 时为-60 dB,31阶)
3.0.5Hz 高通(一阶)
4.降采样至256Hz。
5.20Hz 低通、32Hz 时为-25dB
6.移动平均滤波器(N=8) 