This thread has been locked.

If you have a related question, please click the "Ask a related question" button in the top right corner. The newly created question will be automatically linked to this question.

[参考译文] AFE7222:AFE7222

Guru**** 2771175 points

Other Parts Discussed in Thread: AFE7222

请注意,本文内容源自机器翻译,可能存在语法或其它翻译错误,仅供参考。如需获取准确内容,请参阅链接中的英语原文或自行翻译。

https://e2e.ti.com/support/data-converters-group/data-converters/f/data-converters-forum/1347474/afe7222-afe7222

器件型号:AFE7222

我想在我正在从事的设计中使用 AFE7222。 IO 对于每个 ADC/DAC 都是单个引脚。 如何在单端操作中使用 ADC/DAC? 理想情况下、我会避免使用平衡-非平衡变压器。 谢谢。

  • 请注意,本文内容源自机器翻译,可能存在语法或其它翻译错误,仅供参考。如需获取准确内容,请参阅链接中的英语原文或自行翻译。

    尊敬的 Yousef:

    对于延迟、我们深表歉意。 有关单端 CLKIN 选项、请参阅数据表第95页的时钟部分。

    对于其他差分信号对、我们将探讨相关选项、并在下周早些时候进行报告。

    此致、

    Drew

  • 请注意,本文内容源自机器翻译,可能存在语法或其它翻译错误,仅供参考。如需获取准确内容,请参阅链接中的英语原文或自行翻译。

    尊敬的 Yousef:

    请参阅随附的文件、了解单端建议。

    e2e.ti.com/.../AFE7222_5F00_SE.pdf

    此致、

    Drew

  • 请注意,本文内容源自机器翻译,可能存在语法或其它翻译错误,仅供参考。如需获取准确内容,请参阅链接中的英语原文或自行翻译。

    您好、Drew:

    感谢您的回答。 对于 ADC、我可以通过电阻器网络进行高达10V 的采样。 对于 DAC、我在什么配置中可以获得10Vpp 输出? 根据数据表、DAC 输出限制为 AVDD3_DAC+0.5V。 使用小型变压器还是使用放大器更好?  

    谢谢!

    Yousef

  • 请注意,本文内容源自机器翻译,可能存在语法或其它翻译错误,仅供参考。如需获取准确内容,请参阅链接中的英语原文或自行翻译。

    尊敬的 Yousef:

    我对您尝试做的事情有点不确定。 您能否通过方框图发送您要尝试执行的操作?

    此致、

    Drew

  • 请注意,本文内容源自机器翻译,可能存在语法或其它翻译错误,仅供参考。如需获取准确内容,请参阅链接中的英语原文或自行翻译。

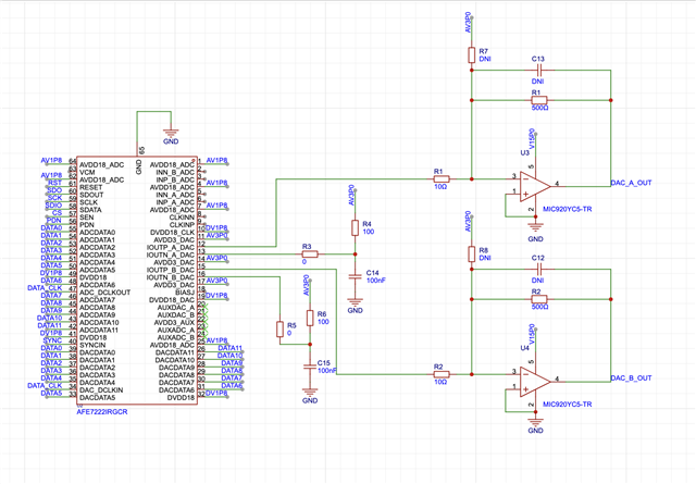
    应用将使用 AFE7222在 ADC 上读取0-10V、并在 DAC 上输出0-10V。 由于7222本身无法读取/输出这些电平、我需要找到一种方法。 对于 ADC 部分、分压器应工作。 I/V 转换器 OPAMP 电路是否用于将 DAC 输出转换为我所需的0-10V 电压? 我将绘制一个示例原理图。

  • 请注意,本文内容源自机器翻译,可能存在语法或其它翻译错误,仅供参考。如需获取准确内容,请参阅链接中的英语原文或自行翻译。

    是这样工作的吗?  

  • 请注意,本文内容源自机器翻译,可能存在语法或其它翻译错误,仅供参考。如需获取准确内容,请参阅链接中的英语原文或自行翻译。

    尊敬的 Yousef:

    感谢您发送本视频。 我将对此进行探讨、明天再与您联系。

    此致、

    Drew

  • 请注意,本文内容源自机器翻译,可能存在语法或其它翻译错误,仅供参考。如需获取准确内容,请参阅链接中的英语原文或自行翻译。

    尊敬的 Yousef:

    我看着她的背影,就像一只手伸进了她的内裤里。

    请在 IOUTP_A 和 IOUTP_B 的每一个上放置100 Ω 上拉电阻

    您是否需要直流耦合? 否则、我会在 R1和 R2之前放置串联的0.1uF 电容器。 您也不需要 R7和 R8。

    最后、您是否对其进行了仿真、以确保获得正确的输出?

    此致、

    Drew

  • 请注意,本文内容源自机器翻译,可能存在语法或其它翻译错误,仅供参考。如需获取准确内容,请参阅链接中的英语原文或自行翻译。

    您好、Drew:

    很抱歉耽误你的时间。 是的、在低频/电压输出的情况下、我想进行直流耦合以用于基准。 我在 AFE7222的 ADC 侧绘制了0-10V 输入的以下电路。 您能看一下我正在尝试尽可能减少组件数量的情况吗? 差分 ADC 输入之间是否需要电阻器和电容器? 我还假设0-10V 输入必须具有以 VCM 为中心的1V 摆幅。 谢谢你。  

  • 请注意,本文内容源自机器翻译,可能存在语法或其它翻译错误,仅供参考。如需获取准确内容,请参阅链接中的英语原文或自行翻译。

    尊敬的 Yousef:

    您最好尝试使用 TI TINA 仿真来对 ADC 和 DAC 的模拟输入和输出电路进行仿真。

    您可以在此处免费下载。

    https://www.ti.com/tool/TINA-TI

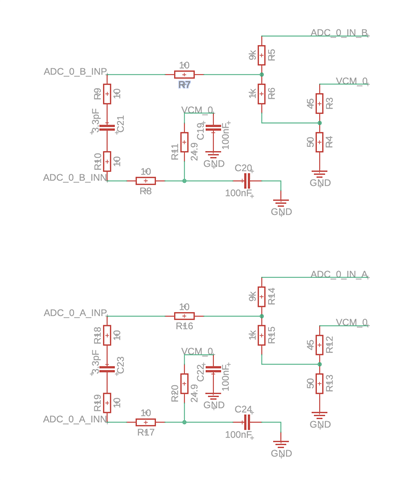
    就通过观察模拟输入电路、我不明白为什么要用电阻分压器降低 INP 输入上的 VCM。

    对于 INP 和 INN 输入之间的 RCR 滤波器、我将保持此值以确保更大限度地减少这些输入上的电荷反冲。

    此致、

    Rob

  • 请注意,本文内容源自机器翻译,可能存在语法或其它翻译错误,仅供参考。如需获取准确内容,请参阅链接中的英语原文或自行翻译。

    VCM 上的分压器(应将45 Ω 电阻器接地、并将50 Ω 电阻器连接到 VCM)将 VCM 缩小至0.45V。 输入端的分压器范围为0-10V 至0-1V。 以0.45V 偏置的0-1V 使其为0.45-1.45V、这是一个以0.95V 为中心的1V 摆幅。 我模拟了电路、似乎就是这样。 只将0-1V 电压馈入 INP 并将 VCM 馈入 INN 是否合适?

  • 请注意,本文内容源自机器翻译,可能存在语法或其它翻译错误,仅供参考。如需获取准确内容,请参阅链接中的英语原文或自行翻译。

    尊敬的 Yousef:

    对于延迟、我们深表歉意。 这看起来是合适的。 如果您想发送一些同样有用的仿真、 否则、请从小信号 INP 输入开始、以确保不会超出器件范围。 一旦您对其有信心、就可以开始根据需要扩展输入。

    如果这样不起作用、您可能需要在 R14/15分频器和 R16之间添加一个单位增益运算放大器/缓冲器电路、以确保信号得到适当的帮助。

    此致、

    Drew

  • 请注意,本文内容源自机器翻译,可能存在语法或其它翻译错误,仅供参考。如需获取准确内容,请参阅链接中的英语原文或自行翻译。

    您好、Drew:

    很抱歉通信延迟。 我刚刚使用 LTSpice 进行仿真、并且我已经取回了一个测试 PCB。 在上述电路中、我能够将0-10V 转换为0.45-1.45V。 我当前将评估板的接线方式使 AFE7222在半双工模式下运行。 我想在全双工模式下操作该模块、以便在测试中可以向 ADC 提供电压、然后 AFE7222将输入电压数字化。 由于 DAC 和 ADC 部分共享同一条数据总线(以12位并行模式连接)、因此如果我以全双工模式运行、DAC 缓冲器应加载 ADC 数据、并将其转换为输出电压。 我想在不设置 FPGA 的情况下对其进行测试。 我是否可以使用寄存器映射来实现该目的? 因为我没有开发板、所以我无法将软件用于芯片。 希望在此提供任何指导。

    谢谢!

    Yousef

  • 请注意,本文内容源自机器翻译,可能存在语法或其它翻译错误,仅供参考。如需获取准确内容,请参阅链接中的英语原文或自行翻译。

    尊敬的 Yousef:

    对于延迟、我们深表歉意。 您是能够共享您系统的方框图还是完整的原理图? 有关时钟方案的更多信息在此处也会很有帮助。

    此致、

    Drew

  • 请注意,本文内容源自机器翻译,可能存在语法或其它翻译错误,仅供参考。如需获取准确内容,请参阅链接中的英语原文或自行翻译。

    当然。 我可以通过电子邮件发送设计吗? 在时钟方面、只有2个信号进入 AFE7222。 采样时钟和数据时钟。 在 ADC 模式下、ADC 数据是否为输出时钟? 如果是这种情况、我是否可以使用 ADC 数据时钟输出作为 DAC 时钟输入、而无需外部时钟(采样时钟除外)?

  • 请注意,本文内容源自机器翻译,可能存在语法或其它翻译错误,仅供参考。如需获取准确内容,请参阅链接中的英语原文或自行翻译。

    Yousef,

    是的、我的电子邮件是 drewharrell@ti.com

    ADC_DCLKOUT 始终是输出。 在某些情况下、是的、ADC_DCLKOUT 可以用作 DAC_DCLKIN。 在默认模式下、您应该能够提供差分时钟并将 ADC_DCLKOUT 馈入 DAC_DCLKIN。 应在65MSPS 下执行此操作、因为这是 ADC 的最大采样率。

    此致、

    Drew

  • 请注意,本文内容源自机器翻译,可能存在语法或其它翻译错误,仅供参考。如需获取准确内容,请参阅链接中的英语原文或自行翻译。

    设定值发送。 AFE7222默认情况下是否执行任何操作? 否则、我是否能够获取用于全双工操作的寄存器转储。 我已尝试使用软件、但我认为它需要开发套件的 FT245驱动程序、而我所拥有的是 FT2232。 是否有办法进行配置?

    谢谢!

    Yousef

  • 请注意,本文内容源自机器翻译,可能存在语法或其它翻译错误,仅供参考。如需获取准确内容,请参阅链接中的英语原文或自行翻译。

    Yousef,

    在说到软件时、您是否指的是 EVM 产品页面上的 GUI 下载?

    此致、

    Drew

  • 请注意,本文内容源自机器翻译,可能存在语法或其它翻译错误,仅供参考。如需获取准确内容,请参阅链接中的英语原文或自行翻译。

    有。

  • 请注意,本文内容源自机器翻译,可能存在语法或其它翻译错误,仅供参考。如需获取准确内容,请参阅链接中的英语原文或自行翻译。

    Yousef,

    正确、因为 GUI 是为具有 FT 芯片的 EVM 而设计的。 您可以使用另一个 FT 芯片、只需为您的系统进行适当的配置和路由。

    同时、您提到了低频采样时钟没有发生任何情况。 您是否能够使用 ADC_DCLKOUT 引脚范围查看其中是否有信号?

    此致、

    Drew

  • 请注意,本文内容源自机器翻译,可能存在语法或其它翻译错误,仅供参考。如需获取准确内容,请参阅链接中的英语原文或自行翻译。

    您好、Drew:

    是否有任何方法来配置 FT 芯片? 我没有看到 COM 端口选择、软件恰好说未检测到任何内容。 我目前无法接触到电路板、但当我尝试使用时、任何数据线或 DCLK 线上都没有发生任何情况。 我将看到我明天能否再次设置电路板。  

    谢谢!

    Yousef

  • 请注意,本文内容源自机器翻译,可能存在语法或其它翻译错误,仅供参考。如需获取准确内容,请参阅链接中的英语原文或自行翻译。

    Yousef,

    您需要直接从 FTDI 芯片制造商处获得支持、以便他们为采用该特定芯片组推荐合适的解决方案和软件接口。  如果您有与 AFE7222相关的其他问题、请联系我们。

    https://ftdichip.com/

    此致、

    Geoff

  • 请注意,本文内容源自机器翻译,可能存在语法或其它翻译错误,仅供参考。如需获取准确内容,请参阅链接中的英语原文或自行翻译。

    我刚刚订购了 FT245R 分线板、并应能够以这种方式进行测试。 我知道我已经问过这个问题、但在所有寄存器复位时、AFE7222是如何操作的?

    谢谢!

    Yousef

  • 请注意,本文内容源自机器翻译,可能存在语法或其它翻译错误,仅供参考。如需获取准确内容,请参阅链接中的英语原文或自行翻译。

    Yousef,

    复位所有寄存器时、部件应该处于旁路模式、TX 和 RX 都被启用。 如果您对板进行了备份、请检查 ADC 输出数据时钟。

    您还能说明一下您在数据和时钟线上"什么都没有发生"是什么意思吗?

    此致、

    Drew

  • 请注意,本文内容源自机器翻译,可能存在语法或其它翻译错误,仅供参考。如需获取准确内容,请参阅链接中的英语原文或自行翻译。

    等我回家后、必须重新设置电路板。 我的 Windows VM 未与时钟发生器通信。 我会让您确切地知道我看到了什么。 同时、原理图是否有任何问题?

    谢谢!

    Yousef

  • 请注意,本文内容源自机器翻译,可能存在语法或其它翻译错误,仅供参考。如需获取准确内容,请参阅链接中的英语原文或自行翻译。

    我今天收到了 FT245的邮件、GUI 软件可以识别该器件。 时钟线只是保持在0。 如果我将"General Setup"-> RX setup -> Interface 从 CMOS 更改为 Serial LVDS、则时钟线只是保持高电平。 我正在向器件馈送4 MHz LVDS 采样时钟。