Other Parts Discussed in Thread: ADS1231
请注意,本文内容源自机器翻译,可能存在语法或其它翻译错误,仅供参考。如需获取准确内容,请参阅链接中的英语原文或自行翻译。
主题中讨论的其他器件:ADS1231
This thread has been locked.
If you have a related question, please click the "Ask a related question" button in the top right corner. The newly created question will be automatically linked to this question.
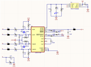
Other Parts Discussed in Thread: ADS1231


您好、Federico、
欢迎来到 TI E2E 社区。
您的原理图看起来是正确的。 输入电容器非常大、可能会导致稳定时间问题、但应该仍然有效。 电容器 C7应该是 NP0/C0G 型、采用1210或更大的封装。 但是、只有满足数据表性能要求时才需要执行此操作;ADS1231仍应与标准的100nF 0402电容器配合使用。
当您说不起作用时、您是否能够获得不正确的转换读数、或者您是否无法获得任何转换结果?
如有可能、请使用示波器或逻辑分析仪并在 SCLK 和 DRDY/DOUT 引脚上捕获完全转换、类似于数据表中的图19。

另外、您要使用多大的电压来激励您的桥式传感器? 我假设是3.3V? 我没有看到将板上的3.3V AVDD 电源连接到桥式传感器、这就是我问它的原因。
此致、
Keith Nicholas
精密 ADC 应用