主题中讨论的其他器件:LM3409、 LM5175
工具/软件:
你好。
我尝试使用 DLP4620Q1 EVM 驱动 18V 激光二极管、而不是现有的 6V LED。 该项目的目标是基于 EVM 的 LED 电路使 DLP 更明亮、因此、我将通过强大的散热设计保护激光元件、并尽可能保持亮度。 (因此,与现有功耗相比,功耗预计会增加。)
我认为正在开发的 TI 高速开关电路在 2Q 系列中的主要用途是激光散热、在这种情况下、光效率预计会进一步降低、可表达的亮度预计会变得更暗。 如果是这样、即使在今年下半年为高功率产品提供了解决方案、也很难应用、因为它与目标的方向相反。
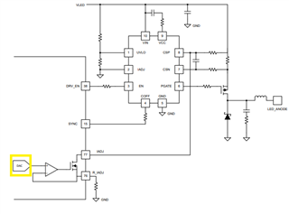
在现有的 EVM 中、激光驱动器板经过修改以生成高功率、并更改了 PMIC (LM5175) 以生成高达 18V 的电压、该电压提供给 LM3409 的 VIN 和功率 MOSFET 的源极。 
电流设置为最大 8A、与 EVM 设置的 LM3409 相比没有任何变化。 
此时、激光的电流波形不是干净的方波、而是会出现较大的过冲 (30~40V)、并且在低电平状态时序运行的栅极 (REN、BEN、GEN) 信号被视为高电平状态、从而导致故障。 例如、会出现一种现象、即在应打开红色的时间、绿色和蓝色也会打开。
由于功率过冲的影响、预计栅极导通。 此时、同步周期从 119(默认值)→210 更改为平滑处理上升时间的波形、从而防止其他颜色的栅极打开。 但是、发生了功率损耗、并且电流波形失真、类似于锯齿波、而不是方波。(请参阅下面的黄色脉冲)这也降低了光亮度。
在下面的示波器数据中、黄色脉冲是红色导通时的红色信号电流、绿色脉冲是红色导通时的阳极电压。
如果您观察黄色脉冲、您可以看到它已变形、而不是方波、并且颜色通常显示为红色。 

为了使波形成为干净的方波、同步周期再次从 210 更改为 30、此时光线亮度变为大约两倍、但发生了颜色混合。 例如、即使在 R、G 和 B 的 DAC 限值= 0 的情况下、由于过冲引起的栅极开路、激光器也会开启。 下图是在 DAC_LIMIT (R、G、B)=0 代码、同步周期=30 代码的条件下激光发射的 
同样、在下面的示波器数据中、黄色脉冲是红色导通时的红色信号电流、绿色脉冲是红色导通时阳极的电压。 与现有的红色相比、照度计中反射的颜色显示为粉红色、因为绿色和蓝色也有电流流动。 通过查看绿色脉冲的电压、可以看到与现有脉冲相比、过冲在上升时间显著增加。 

总结原因、
1、由于激光驱动功率高于现有设计的 LED ,存在过冲的可能性很高,电路因此噪音而异常。
2.由于 DLP4620Q1 EVM 提供的颜色分为时分并通过颜色交替开启以进行散热、因此过冲数与脉冲分离的次数成比例增加、颜色似乎变得更大。
3、同步周期和缓冲电路似乎要权衡亮度和混色现象,这是任务目标,因此需要一个基本的解决方案。
以下是我提出的解决方案:
1、使用独立电源网通过单独的 PMIC 和驱动器为每个激光器供电
2.使用 DLP4621 等一个 R、G、B 信号(而非 DLP4620 等时分交叉输出)提高光学效率
对于方法 1、TPS99001 的 REN、GEN、BEN 信号应应用于驱动器(而不是功率 MOSFET)来控制每个信号、但由于有多个驱动器、因此很难以与以前相同的方式使用 IADJ 或 Sync 等驱动器控制信号。
对于方法 2、必须完全更改序列输入方法、因此预计很难使用 DLP4620Q1EVM 的现有软件工具。
从功能上讲、就 TPS99001 的硬件而言、似乎无法更改功能本身、但看起来 TPS99001 的固件和 EVM 软件工具的工作方法需要更改、才能实现所需的运行。 您能帮我解决这个问题吗?
如果我的想法有什么问题、或者有更好的方法、我想征求建议。









