Other Parts Discussed in Thread: TCA8424, TCA8418E
主题: TCA8418E 中讨论的其他器件
工具/软件:
我们需要通过 I2C 接口对 TCA8424RHA 进行编程。 我们不使用 EVM 板、
我们只需要一份文档来介绍如何为第三方对此器件进行编程。
This thread has been locked.
If you have a related question, please click the "Ask a related question" button in the top right corner. The newly created question will be automatically linked to this question.
Other Parts Discussed in Thread: TCA8424, TCA8418E
工具/软件:
我们需要通过 I2C 接口对 TCA8424RHA 进行编程。 我们不使用 EVM 板、
我们只需要一份文档来介绍如何为第三方对此器件进行编程。
您好 Luke、
固件.zip 文件可从以下产品页面下载:
TCA8424数据表、产品信息和支持|德州仪器 TI.com

其中应包含使用 MSP430作为参考的示例代码头文件和.C 文件。
TCA8424通过 I2C 总线支持 HID。
数据表中的整个图有助于说明从器件读取和写入器件时的帧格式:
示例:

此致、
Tyler
您好 Luke、
本 OTP 创建应用手册可能会有所帮助。
该代码确实为我们提供了很多帮助。 顺便说一下、如何在编程后读取 OTP 数据以进行验证。 该代码只是从地址0xA000读取数据、但它似乎对我不起作用。
"你说什么?
您从 SRAM 地址0xA000读取、表示没有提供数据? 对于地址0xA000、您写入了什么数据?
数据读数是0x91吗?
[报价 userid="505587" url="~/support/interface-group/interface/f/interface-forum/1504869/tca8424-how-to-program-the-tca8424-by-for-the-third-party-using-i2c/5789776 #5789776"]还有一个问题、根据代码、对 OTP 进行编程时、TEST 引脚上的电压会从1.8V 重复变为7.0V。
对 OTP 进行编程时、该测试引脚上的电压是否始终为7.0V。
[/报价]对 OTP 进行编程时、TEST 引脚的输入电压可能为7V。
为了正常使用该器件、该引脚必须接地。
Regads、
Tyler
您好 Luke、
您是否尝试过按照下图所示读取 OTP?

我认为应该是
起始位、
I2C 器件地址
写入
ACK
OTP 地址 LSB
ACK
OTP 地址 MSB
ACK
重复启动
I2C 器件地址
读取
ACK
数据...
NACK
STOP
我认为 OTP 地址在寄存器地址中具有十六进制"A"

请告诉我这是否有效。 否则、我要确定的唯一方法是使用 EVM 模块通过 GUI 写入和检查 OTP。
此致、
Tyler
尊敬的 Tyler:
谢谢、它用于读取 OTP、只需设置0xA000的地址、这似乎我们在器件通电后可以读取 RAM 地址。
现在剩下一个问题是 EVM 的代码显示、在编程期间、TEST 引脚上的电压似乎会重复打开和关闭、
每个字节会开启大约100us、然后在将0x0A 发送到地址0xC5C7之前关闭。
我想确认是否可以设置该测试引脚 始终为7V 编程时、因为我们的硬件可能不支持如此快速的切换。
尊敬的 Tyler:
我们检查了 EVM 代码和原理图、我们发现有一个 LDO 在 TEST 引脚上也生成1.8V 电压。 编程期间、此 LDO 始终开启、因此当7V 关断时、实际上1.8V 仍在 TEST 引脚上。
但 数据表中没有有关此1.8V 的信息、该1.8V 的函数是什么。 这也是必须的吗?
由于我们需要对数万个芯片进行编程、并且它是 OTP、因此我们可以为每个芯片编程一次、因此必须清楚地说明所有内容。
您好 Luke、
我了解 OTP 编程的严重性、因为对于每个芯片会发生一次。 TCA8418E 是此器件的替代产品、因为 TCA8424为 NRND。
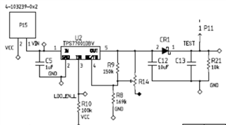
我们检查了 EVM 代码和原理图、我们发现还有一个 LDO 在 TEST 引脚上也生成1.8V 电压。 编程期间、此 LDO 始终开启、因此当7V 关断时、实际上1.8V 仍在 TEST 引脚上。 [/报价]该1.8V 电压是否直接在 EVM 上测量? 哪个器件型号会产生1.8V 电压?
此致、
Tyler
尊敬的 Tyler:
我知道对于烧录 OTP、vtest 为7V。 但是、除了 TPS270连接到 TEST 引脚外、TPS77001的应用电路也连接到 TEST 引脚。
根据固件代码、7V 并不总是开启。 仅在100 μ s 内开启才能刻录1个字节。 然后关闭、将0x0A 发送到地址0xC5C7、将0x0E 0x0F 发送到地址0xC5C7。 因此、当7V 关断时、TEST 引脚上的电压实际上不是0V、来自 TPS77001电路的电压约为1.8V。