This thread has been locked.

If you have a related question, please click the "Ask a related question" button in the top right corner. The newly created question will be automatically linked to this question.

[参考译文] SN65HVD1780:从器件的通信错误和异常响应

Guru**** 2507265 points
Other Parts Discussed in Thread: SN65HVD1780

请注意,本文内容源自机器翻译,可能存在语法或其它翻译错误,仅供参考。如需获取准确内容,请参阅链接中的英语原文或自行翻译。

https://e2e.ti.com/support/interface-group/interface/f/interface-forum/1516126/sn65hvd1780-communication-error-and-abnormal-response-from-the-slave-devices

部件号:SN65HVD1780

工具/软件:

您好、

我正在使用 SN65HVD1780 IC 进行主从器件之间的 RS485通信。 电缆长度小于50米、波特率为9600。 我在网络的两端都使用了120 Ω 端接电阻。  

问题是、当我使用 USB 转 RS485  转换器并通过转换器读取每个节点时、它可以很好地工作;但当我将从器件与主器件连接时、很少有随机从器件不响应查询。  

我使用菊花环网络和4.7k 电阻进行上拉(A+)和下拉(B-)。  

  • 请注意,本文内容源自机器翻译,可能存在语法或其它翻译错误,仅供参考。如需获取准确内容,请参阅链接中的英语原文或自行翻译。

    有多少个上拉/下拉电阻器?

    您能否显示故障查询的 A/B 信号的示波器轨迹?

  • 请注意,本文内容源自机器翻译,可能存在语法或其它翻译错误,仅供参考。如需获取准确内容,请参阅链接中的英语原文或自行翻译。

    共有16个从器件、每个器件都有一个上拉电阻(A+)和一个下拉电阻(B-)。 我想自己跟踪 A/B 信号、但因为它安装在现场、环境是爆炸性的。 因此、测量 A/B 信号是不可行的。

  • 请注意,本文内容源自机器翻译,可能存在语法或其它翻译错误,仅供参考。如需获取准确内容,请参阅链接中的英语原文或自行翻译。

    只需要一组上拉/下拉电阻。

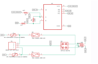
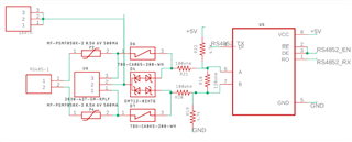
    请显示主器件和一个从器件的原理图。

  • 请注意,本文内容源自机器翻译,可能存在语法或其它翻译错误,仅供参考。如需获取准确内容,请参阅链接中的英语原文或自行翻译。

    从器件原理图:  

    主器件的原理图:  

    对不起,如果我犯了一些基本错误,因为这是我第一次使用这个协议.  

  • 请注意,本文内容源自机器翻译,可能存在语法或其它翻译错误,仅供参考。如需获取准确内容,请参阅链接中的英语原文或自行翻译。

    移除 R20和 R21。

    并且总线物理端只能有两个端接电阻器。

  • 请注意,本文内容源自机器翻译,可能存在语法或其它翻译错误,仅供参考。如需获取准确内容,请参阅链接中的英语原文或自行翻译。

    是的、我删除了其他端接电阻器、现场只有两个电阻器。 在现场测试后、我会告诉您结果。 RFS 是否存在我在网上看到的任何问题、即 RFS 值应根据 UL、VAB 和 Vs 计算(注意)。  

    此外、损坏 RS485 IC 是否可能导致该问题? 因为有一个损坏的从模块;我们更换了该模块。

  • 请注意,本文内容源自机器翻译,可能存在语法或其它翻译错误,仅供参考。如需获取准确内容,请参阅链接中的英语原文或自行翻译。

    SN65HVD1780具有失效防护输入、不需要失效防护电阻器。 如果添加电阻器、它们只会增加噪声容限。

    当前未发送的从器件不会影响总线。

  • 请注意,本文内容源自机器翻译,可能存在语法或其它翻译错误,仅供参考。如需获取准确内容,请参阅链接中的英语原文或自行翻译。

    尊敬的 Jeet:

    很明显、当 Clemens 移除 R20和 R21时、他打算用0欧姆电阻器将其短接。

    另外、RS485 IC 损坏是否可能导致该问题? 因为有一个损坏的从模块;我们更换了该模块。

    我们可能需要查看示波器截图来确保、但失效防护电阻器(甚至几吨并联)不会损坏 RS485驱动器、因为它们具有短路限制、可以防止过大的电流在驱动总线时损坏这些电阻器。  

    通常、损坏是由瞬变引起的过压造成的。  

    - Bobby

  • 请注意,本文内容源自机器翻译,可能存在语法或其它翻译错误,仅供参考。如需获取准确内容,请参阅链接中的英语原文或自行翻译。

    已注意。 如果可能、我会尝试获取范围截图并进行共享。