This thread has been locked.

If you have a related question, please click the "Ask a related question" button in the top right corner. The newly created question will be automatically linked to this question.

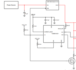
[参考译文] TUSB319-Q1:TUSB319-Q1 与 HD3SS3212-Q1 的参考图

Guru**** 2535150 points
Other Parts Discussed in Thread: TUSB319-Q1, HD3SS3212-Q1, HD3SS3220

请注意,本文内容源自机器翻译,可能存在语法或其它翻译错误,仅供参考。如需获取准确内容,请参阅链接中的英语原文或自行翻译。

https://e2e.ti.com/support/interface-group/interface/f/interface-forum/1523470/tusb319-q1-reference-diagram-for-tusb319-q1-with-hd3ss3212-q1

器件型号:TUSB319-Q1
主题中讨论的其他器件: HD3SS3212-Q1HD3SS3220

工具/软件:

尊敬的团队:

我们需要为汽车应用实现 USB-3 Type C DFP 端口、但找不到 cc 控制器 TUSB319-Q1 和超高速多路复用器 HD3SS3212-Q1 的任何参考原理图。

我是否有任何其他实现方案可以参考、也可以获取上述器件的参考原理图。

谢谢你。

  • 请注意,本文内容源自机器翻译,可能存在语法或其它翻译错误,仅供参考。如需获取准确内容,请参阅链接中的英语原文或自行翻译。

    尊敬的 Anoop:

    遗憾的是、我认为对于这种特定的器件组合、我们没有任何参考设计。

    我们在 HD3SS3212-Q1 数据表中确实有适用于此设置的示例图、其中显示了在组合使用这些器件时、它们真正相互连接的唯一方式是通过 HD3SS3212-Q1 的 SEL 引脚和 TUSB319-Q1 的 DIR 引脚。

    我们有一款器件具有这两种器件的功能、HD3SS3220、但该器件没有 Q1 版本、因此可能无法满足您的系统需求。

    如果您有任何其他问题、敬请告知。

    谢谢、

    Ryan

  • 请注意,本文内容源自机器翻译,可能存在语法或其它翻译错误,仅供参考。如需获取准确内容,请参阅链接中的英语原文或自行翻译。

    您好、Ryan、

     感谢您的见解。 但在 TUSB319-Q1 中提到了用于 Vbus 放电的下拉开关、您可以建议一种设计方法(比如我应该使用哪些器件)。 它的意义是什么。

  • 请注意,本文内容源自机器翻译,可能存在语法或其它翻译错误,仅供参考。如需获取准确内容,请参阅链接中的英语原文或自行翻译。

    尊敬的 Anoop:

    图右下角的这一推荐开关旨在帮助确保 VBUS 快速放电、因为某些 USB 合规性测试要求快速打开和关闭 VBUS、如果 VBUS 放电速度太慢、可能会导致这些特定合规性测试失败。 这有助于确保 VBUS 快速放电、使 VBUS 能够在没有问题的情况下导通和关断。

    至于为此目的提供的开关建议、我们没有明确针对此 MOSFET/开关的建议。 如果您需要、我可以提供 EVM 设计文件、便于您使用。

    谢谢、

    Ryan

  • 请注意,本文内容源自机器翻译,可能存在语法或其它翻译错误,仅供参考。如需获取准确内容,请参阅链接中的英语原文或自行翻译。

    谢谢 Ryan ,您能分享这些文件吗?

  • 请注意,本文内容源自机器翻译,可能存在语法或其它翻译错误,仅供参考。如需获取准确内容,请参阅链接中的英语原文或自行翻译。

    尊敬的 Anoop:

    请接受我的 E2E 朋友申请、我可以接收发送过来的这些文件。

    谢谢、

    Ryan

  • 请注意,本文内容源自机器翻译,可能存在语法或其它翻译错误,仅供参考。如需获取准确内容,请参阅链接中的英语原文或自行翻译。

    嗨、Rayn、根据数据表、当器件连接到时、ID 被拉低、然后应立即关闭开关、然后开关应为 N-mos Right。

    请澄清这一点。

  • 请注意,本文内容源自机器翻译,可能存在语法或其它翻译错误,仅供参考。如需获取准确内容,请参阅链接中的英语原文或自行翻译。

    尊敬的 Anoop:

    在 TUSB319 的原理图中、是的、这些是 N 沟道 MOSFET。

    谢谢、

    Ryan

  • 请注意,本文内容源自机器翻译,可能存在语法或其它翻译错误,仅供参考。如需获取准确内容,请参阅链接中的英语原文或自行翻译。

    我已接受朋友的请求、请发送文件。

  • 请注意,本文内容源自机器翻译,可能存在语法或其它翻译错误,仅供参考。如需获取准确内容,请参阅链接中的英语原文或自行翻译。

    尊敬的 Anoop:

    通过 E2E PM 进行了响应。

    谢谢、

    Ryan