请注意,本文内容源自机器翻译,可能存在语法或其它翻译错误,仅供参考。如需获取准确内容,请参阅链接中的英语原文或自行翻译。
器件型号:TCAN4550-Q1主题:TCAN4550 中讨论的其他器件
工具/软件:
您好、
我们的板上有 3 个 TCAN4550 单元。
唤醒后、我们会看到 928mA 的浪涌电流如下所示:
CH1:VIN 为 12V。
Ch4:当前属性
当我们移除一个 TCAN 器件(我们剩下 2 个连接的器件)时、浪涌电流会降低至 692mA。
这意味着一个 TCAN 器件具有 236mA 的浪涌电流。
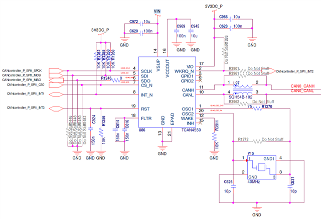
连接了我们的原理图。
您能否建议您是否熟悉 TCAN 器件的此类浪涌电流?
请注意、我们还 在没有任何 TCAN 设计的情况下测量了进入电路板的浪涌电流、得到了 320mA 峰值。
~还确认每个 TCAN 器件都具有 Δ I 200mA 的浪涌电流

谢谢、
Zion。