Other Parts Discussed in Thread: TUSB8041, TPS2561
器件型号: TUSB8041
主题中讨论的其他器件: TPS2561
尊敬的团队:
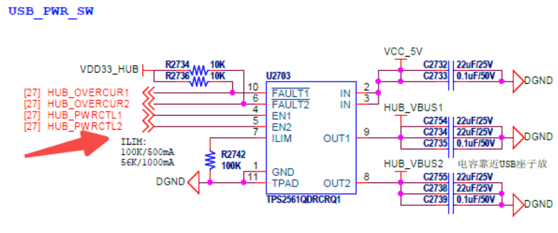
我的客户有一个工程、在该工程中、他们将 TUSB8041+TPS2561 用于集线器应用。 有时、当器件上电时、8041 的 PWREN 输出不会拉高、从而导致下游端口的 VBUS 断电。


这是一款测试器件、最终客户的反馈最初是正面的。 但是、在使用时偶尔会出现此问题。 起初、他们认为这是 ESD 导致 VBUS 开关损坏、但用 ABA 替换芯片后、发现该功能正常。 然后、他们再次怀疑电流限制保护功能、并检查死区侧的 FAULT 引脚是否未被下拉、而是集线器的 PWREN 未被上拉。
以下是测试波形。 蓝色表示 VDD 1.1、黄色表示故障、紫色表示 PWREN。

上电约 4 秒后、PWREN 下拉。
请帮助分析问题的原因并提供一些建议。 谢谢您~
