您好,
我计划在 RS422应用的设计中使用SN65HVD09收发器,其工作速度为10Mbps,如果作为接收器工作,我需要对芯片输入端的故障安全设计计算进行一些说明。
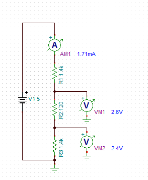
用于上拉和下拉的故障安全电阻器为1.4K欧姆,差分线路上的终端电阻器为120欧姆。 在停机条件下,1B+被假定为高(Vcc=+5V),而1B-被设置为低(接地)。
1.芯片未接收任何数据时,流经RC (120欧姆)电阻器的电流是多少?
2.如何降低终端电阻器(RC)的功耗,以及选择何种功率瓦,使电阻器不会发生故障。
此致,
M Lokesh
