This thread has been locked.

If you have a related question, please click the "Ask a related question" button in the top right corner. The newly created question will be automatically linked to this question.

[参考译文] IGBT 的栅极时断开

Guru**** 2484615 points
Other Parts Discussed in Thread: UCC21520

请注意,本文内容源自机器翻译,可能存在语法或其它翻译错误,仅供参考。如需获取准确内容,请参阅链接中的英语原文或自行翻译。

https://e2e.ti.com/support/interface-group/interface/f/interface-forum/678007/breaking-when-driving-the-gate-of-an-igbt

器件型号:UCC21520

大家好、

我使用 UCC21520来驱动两个 IGBT 的栅极。 这些 IGBT 将高电压电容器切换到电磁阀。 但是、即使在 IGBT 源极上没有电压、驱动栅极几次后模块也会中断。 我将为 VCC 使用5V、为 VDD 使用18V。

当驱动中断时、两个通道中只有一个发生中断。 另一个通道仍可使用、直至其最终断开。 当驱动一个损坏的通道时、UCC 尝试将栅极电压提升至18V、但是内部下拉 MOS 看起来也会短路。 输出引脚上的电压和18V 下降、直到它进入欠压锁定状态。  

输入信号通过隔离器 ISO7241cqdwrq1。 此隔离器的输入由按钮控制。 来自此按钮的弹跳输入信号是否会成为问题?

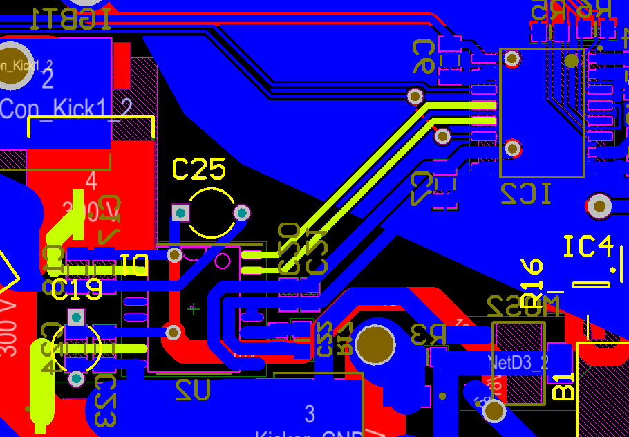
我已将原理图和布局附加在 PCB 上。 我重点介绍了从隔离器到驱动器的路径 以及驱动器输出到 IGBT 栅极的路径。 我认为这些迹线应该足够短、不会引起任何问题。

感谢你能抽出时间。 如果您有任何问题、我会尽快回复。

  • 请注意,本文内容源自机器翻译,可能存在语法或其它翻译错误,仅供参考。如需获取准确内容,请参阅链接中的英语原文或自行翻译。

    您好、Nahuel、

    感谢您关注 UCC21520。 我是高功率驱动器组的一名应用工程师、将帮助您实现这一目标。

    首先、布局看起来不错-由于它运行时间很短、我不认为布局会是直接问题的原因。 在对整个系统执行下电上电后、此问题是否重复出现? 这些芯片的速度绝对足够快、可以向输出端发送任何弹跳信号、因此输入端的去抖电路不会受损-尤其是在切换高功率器件时。 我也看不到任何外部栅极电阻或栅极至发射极电阻、我们建议使用这种电阻来帮助抵御输出过冲和振铃、并在其他地方切换时防止感应栅极电压。

    通过布局的外观、VDDA 和 VDDB 共享相同的18V 电源轨。 18V 是如何生成的? 通道断开时、18V 压降的速度有多快? 当电压下降时、"断开通道"是否仍然响应输入、或者它卡在打开/关闭位置?

    您使用的是哪些 IGBT? 某些 IGBT 需要负 VGE 才能关闭。 您能否分享原理图的 IGBT 部分、以便我更仔细地查看 HV 的接地和电源?

    此致、

    John

  • 请注意,本文内容源自机器翻译,可能存在语法或其它翻译错误,仅供参考。如需获取准确内容,请参阅链接中的英语原文或自行翻译。
    此外、您能否在正常开关和通道断开时提供输出示波器快照?

    谢谢、

    John
  • 请注意,本文内容源自机器翻译,可能存在语法或其它翻译错误,仅供参考。如需获取准确内容,请参阅链接中的英语原文或自行翻译。

    尊敬的 John:

    根据您的建议、我尝试对按钮输入进行去抖、并仅使用微控制器切换 UCC 即可稳定下来。 这大大延长了使用寿命、因此我认为这是器件无法正常工作的主要原因。

    我们尝试手动添加一个10欧姆的栅极电阻器、这不能解决问题。 由于该器件仍然工作、我们决定在我们的系统中实施该栅极驱动器、以确保安全。

    18V 由反激式充电器生成、该充电器一次可提供高达300mA 的电流。 这存储在电容器中。 由于在正常使用中、18V 不会下降、我假设该部件工作正常。

    我将于周一进行应力测试、因此我将告诉您系统之后的稳定性如何。

    我已经包含了 IGBT 的原理图、如果您需要其他任何东西、请告诉我。

    感谢您的帮助!
    此致、

    Nahuel

  • 请注意,本文内容源自机器翻译,可能存在语法或其它翻译错误,仅供参考。如需获取准确内容,请参阅链接中的英语原文或自行翻译。

    您好、Nahuel、

    很好的一点是、添加去抖/MCU 控制有助于缓解某些问题。 当您说它大大延长了寿命时、这是否意味着它最终仍会中断?

    添加10欧姆栅极电阻器后、您是否获得了输出看起来像的示波器截图?

    期待听到压力测试是如何进行的。

    此致、

    John

  • 请注意,本文内容源自机器翻译,可能存在语法或其它翻译错误,仅供参考。如需获取准确内容,请参阅链接中的英语原文或自行翻译。
    您好、Nahuel、

    我将关闭这个线程、因为它已经打开了一段时间、没有响应。 我希望您找到了您的解决方案-如果您还有其他需要添加的内容、请随时再次发表评论。

    此致、
    John