This thread has been locked.

If you have a related question, please click the "Ask a related question" button in the top right corner. The newly created question will be automatically linked to this question.

[参考译文] Linux/TUSB9260:TUSB9260可以#39;不能与 HDD 配合使用

Guru**** 2540720 points
Other Parts Discussed in Thread: TUSB9260, TUSB9261

请注意,本文内容源自机器翻译,可能存在语法或其它翻译错误,仅供参考。如需获取准确内容,请参阅链接中的英语原文或自行翻译。

https://e2e.ti.com/support/interface-group/interface/f/interface-forum/698121/linux-tusb9260-tusb9260-can-t-work-with-hdd

器件型号:TUSB9260
主题中讨论的其他器件: TUSB9261

工具/软件:Linux

我使用了 TUSB9260

我使用 HDD、SSD 测试了 TUSB9260

SSD 工作正常、

但是、HDD 无法正常工作。

5V 电源没有问题、

但硬盘无法旋转

需要一些帮助。

  • 请注意,本文内容源自机器翻译,可能存在语法或其它翻译错误,仅供参考。如需获取准确内容,请参阅链接中的英语原文或自行翻译。
    --下面是内核日志消息--
    [85.904000] USB 1-1.1:使用 NXP-EHCI 的新型高速 USB 器件、编号34
    [85.993000] USB 1-1.1:找到新的 USB 器件、idVendor=0444、idProduct=9261
    [85.994000] USB 1-1.1:新 USB 器件字符串:MFR=1、Product=2、SerialNumber=3
    [86.002000] USB 1-1.1:产品:TUSB9261_Firmware_v4
    [86.007000] USB 1-1.1:制造商:此_1s_my_Texas _Instruments
    [86.013000] USB 1-1.1:序列号:0000000000000006
    [86.020000] scsi30:USB-storage 1-1.1:1.0
    [87.709000] SCSI 30:0:0:0:0:直接访问 TI-DSG TUSB9261 PQ:0 ANSI:6
    [87.714000] SD 30:0:0:0:已连接 SCSI 通用 sg0类型0
    [87.736000] USB 1-1.1:USB 断开连接、器件编号34
    [87.742000] SD 30:0:0:0:[SDA]连接的 SCSI 可拆卸磁盘
    [88.721000] USB 1-1.1:使用 NXP-EHCI 的新型高速 USB 器件、编号35
    [88.810000] USB 1-1.1:找到新的 USB 设备、idVendor=0444、idProduct=9261
    [88.811000] USB 1-1.1:新 USB 器件字符串:MFR=1、Product=2、SerialNumber=3
    [88.819000] USB 1-1.1:产品:TUSB9261_Firmware_v4
    [88.824000] USB 1-1.1:制造商:此_1s_my_Texas _Instruments
    [88.830000] USB 1-1.1:序列号:0000000000000006
    [88.837000] scsi31:USB-storage 1-1.1:1.0
  • 请注意,本文内容源自机器翻译,可能存在语法或其它翻译错误,仅供参考。如需获取准确内容,请参阅链接中的英语原文或自行翻译。
    只需回答几个问题即可进行澄清。

    您是否尝试过多个硬盘?
    您是否还提供了5V 电压、以确保它不会在启动时下降?
  • 请注意,本文内容源自机器翻译,可能存在语法或其它翻译错误,仅供参考。如需获取准确内容,请参阅链接中的英语原文或自行翻译。

    您是否尝试过多个 HDD ->是的、我尝试过2种类型的 HDD (Seagate、Toshiba)、但它无法正常工作

    但是、WD (Western Digital) HDD 正在工作

    并使用2类 SSD (Samsung、Transend)

    您是否还提供了5V 电压、以确保它不会在启动时下降? ->是的、我检查了启动时没有压降

    (当不工作状态时、HDD 不旋转)

  • 请注意,本文内容源自机器翻译,可能存在语法或其它翻译错误,仅供参考。如需获取准确内容,请参阅链接中的英语原文或自行翻译。

    我在 SATA TX 线路上添加了差分端接电阻器(值:51R),如下图所示(绿框)

    然后、HDD 开始旋转并工作。

    但是、我不知道原因。

    您能 解释一下吗?

  • 请注意,本文内容源自机器翻译,可能存在语法或其它翻译错误,仅供参考。如需获取准确内容,请参阅链接中的英语原文或自行翻译。
    Hyunho、

    端接电阻不应影响驱动器的旋转。 最可能的原因是12V 电压轨上的电流限制使其他两个驱动器无法旋转。 西方数字驱动器可能比其他两个驱动器使用的功率更低。

    在减小端接电阻后看到的唯一变化是减小 TX 信号的摆幅和边沿。 这不会影响硬盘的旋转速度。 除了添加该电阻器之外、还有什么变化吗? 否则、可能是12V 电源轨上的电流限制问题。
  • 请注意,本文内容源自机器翻译,可能存在语法或其它翻译错误,仅供参考。如需获取准确内容,请参阅链接中的英语原文或自行翻译。

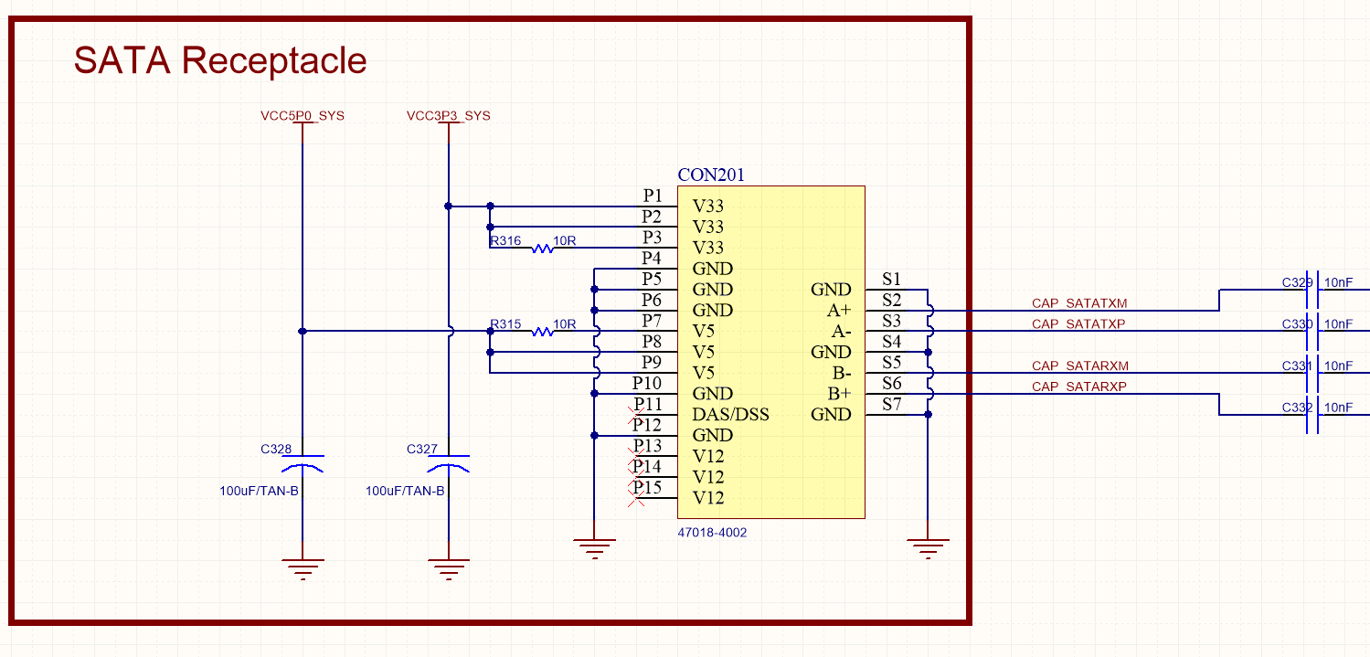
    下面的原理图是 SATA 插座的一部分

    没有12V 电源(HDD 为2.5英寸驱动器)、因此仅使用5V 电源轨

    此外、如果有端接电阻器、则旋转并正常工作

    但是、如果没有端接电阻器、则不会旋转、也不起作用。

    除了终端电阻器、没有什么变化。