请注意,本文内容源自机器翻译,可能存在语法或其它翻译错误,仅供参考。如需获取准确内容,请参阅链接中的英语原文或自行翻译。
https://e2e.ti.com/support/isolation-group/isolation/f/isolation-forum/1557875/isow1044-sch-review
部件号:ISOW1044工具/软件:
您好、
你能帮助评论 SCH 吗,谢谢!

This thread has been locked.
If you have a related question, please click the "Ask a related question" button in the top right corner. The newly created question will be automatically linked to this question.
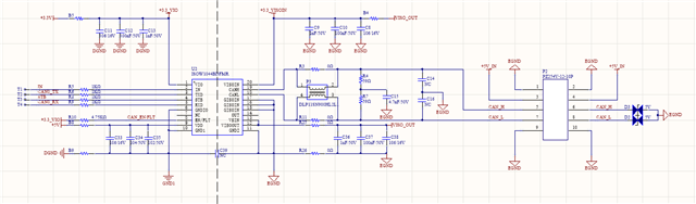
尊敬的 Kai:
感谢您的联系。 对下面的原理图有几条注释:
我强烈建议遵循 ISOW1044 EVM 板的原理图、可在 EVM 用户指南的产品页面上找到该原理图。
此致
Varun