Other Parts Discussed in Thread: SN6505B, TPS7A49, TPS7A30
主题中讨论的其他器件: TPS7A49、 TPS7A30
尊敬的团队:
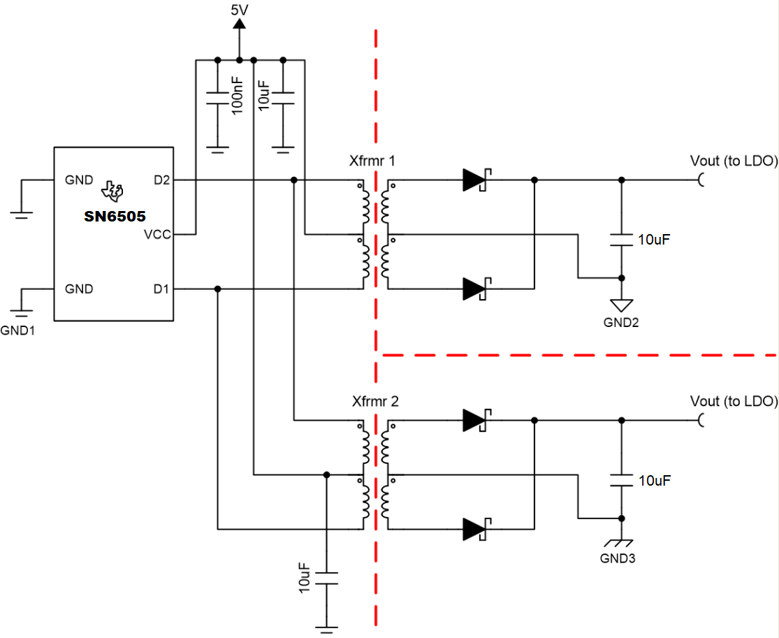
我的客户希望使用 TI 的材料 SN6505B 来替代 Infineon 设计 。 请查看下图:
客户要求:
输入电压:5V
VOUT:双隔离式8V 输出、显示 VDD1-VSS1和 VDD2-VSS2。 这两个8V 输出将是 GaN 中使用的隔离式栅极驱动器的电压。
Iout:持续电流小于20mA、因为 Infineon GaN 栅极电流必须小于20mA
支持需求:
1.我是否可以按照应用手册 SLLA436的2.2原理图来满足客户要求?
由于应用手册 SLLA436的2.2用于5V 至15V 电压、因此客户需要新的变压器。 您能否推荐一个规格与它们相关的变压器?
谢谢!
迪伦
