This thread has been locked.

If you have a related question, please click the "Ask a related question" button in the top right corner. The newly created question will be automatically linked to this question.

[参考译文] ISOW7842:ISOW784x 的串联连接输出?

Guru**** 2425370 points
Other Parts Discussed in Thread: ISOW7842, ISOW7821

请注意,本文内容源自机器翻译,可能存在语法或其它翻译错误,仅供参考。如需获取准确内容,请参阅链接中的英语原文或自行翻译。

https://e2e.ti.com/support/isolation-group/isolation/f/isolation-forum/937971/isow7842-series-connecting-output-of-isow784x

器件型号:ISOW7842
主题中讨论的其他器件: ISOW7821

您好!

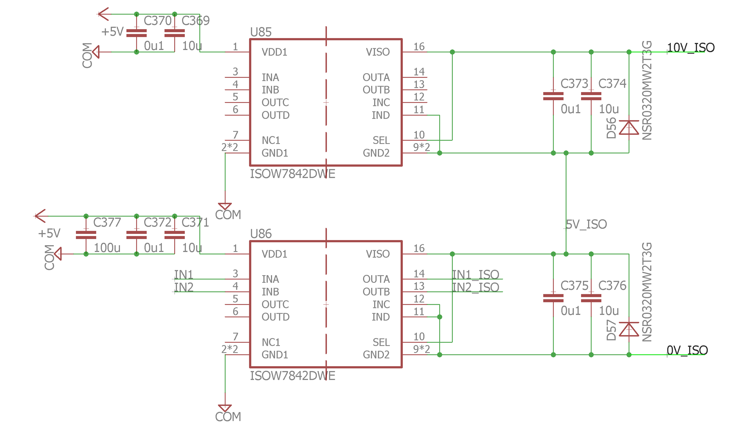
如果我想串联连接多个 ISOW784x 转换器的输出、那么在每个转换器的输出端(阴极至 VISO、阳极至 GND2)放置一个 schottkey 二极管是否足够了? 其理念是提供旁路以防止反向电压、并在其中一个串联转换器先于另一个串联转换器启动时提供负载电流路径。 或者是否需要其他/额外的预防措施?

谢谢、

Andrew

  • 请注意,本文内容源自机器翻译,可能存在语法或其它翻译错误,仅供参考。如需获取准确内容,请参阅链接中的英语原文或自行翻译。

    其他详细信息:ISOW784x 的输入全部并联、并且都是相同的器件型号(本例中为 ISOW7842)。

  • 请注意,本文内容源自机器翻译,可能存在语法或其它翻译错误,仅供参考。如需获取准确内容,请参阅链接中的英语原文或自行翻译。

    尊敬的 Andrew:

    感谢您与我们联系并关注 ISOW7842。

    为了确保我正确理解您的要求、您能否确认您打算执行以下哪项操作?

    1. 串联连接:
      1. 一个器件的 VISO 输出连接到另一个器件的 VCC 输入。
    2. 并行连接:
      1. 多个器件的 VISO 输出连接在一起形成一个单一 VISO 点。

    根据您的描述、您似乎希望执行并行连接。 请再次确认您为什么要这样做? 是要提高整体输出电流能力还是提供冗余或备用电源?

    此致、
    Koteshwar Rao

  • 请注意,本文内容源自机器翻译,可能存在语法或其它翻译错误,仅供参考。如需获取准确内容,请参阅链接中的英语原文或自行翻译。

     您好!

    我不小心标记为已解决。

    我需要并联输入(VCC)、串联输出(VISO)来实现更高的输出电压。

    谢谢、

    Andrew

    编辑:添加了示例原理图。

  • 请注意,本文内容源自机器翻译,可能存在语法或其它翻译错误,仅供参考。如需获取准确内容,请参阅链接中的英语原文或自行翻译。

    尊敬的 Andrew:

    感谢您的快速澄清和分享原理图以了解您的用例。
    是的、这种将输出串联的方法不应成为问题。 我不记得我们曾经测试过这种方法、但我不希望出现任何问题。

    测试此配置后、请分享我们的结果和您的观察结果。 谢谢。

    此致、
    Koteshwar Rao

  • 请注意,本文内容源自机器翻译,可能存在语法或其它翻译错误,仅供参考。如需获取准确内容,请参阅链接中的英语原文或自行翻译。

    我们最初未在输出端包含 schottkey 二极管、并且出现了很多故障。 尽管我们不确定原因、但在这种配置中、我们仍然偶尔出现故障。 故障模式通常是、从 VISO 到 GND2的输出使用万用表(芯片未通电)读数约为1-3欧姆、通电时输出约为0.1 - 0.3V、并且比相邻器件(相同器件型号)的温度高10C-15C。

  • 请注意,本文内容源自机器翻译,可能存在语法或其它翻译错误,仅供参考。如需获取准确内容,请参阅链接中的英语原文或自行翻译。

    尊敬的 Andrew:

    很遗憾听到有关故障的信息。 我们不希望这种连接会成为问题、因为两个 ISOW 器件将独立运行。 我想不出这种情况出现故障的任何原因、不确定系统中的外部因素是否会导致任何问题。

    您能否详细说明您发现的故障的性质? 什么会损坏? 您是否看到 VISO 电压较低、VISO/GND2短路或其他任何问题? 请分享更多详细信息。 谢谢。

    此致、
    Koteshwar Rao

  • 请注意,本文内容源自机器翻译,可能存在语法或其它翻译错误,仅供参考。如需获取准确内容,请参阅链接中的英语原文或自行翻译。

    尊敬的 Andrew:

    您是否能够共享我在上述帖子中请求的信息? 谢谢。

    此致、
    Koteshwar Rao

  • 请注意,本文内容源自机器翻译,可能存在语法或其它翻译错误,仅供参考。如需获取准确内容,请参阅链接中的英语原文或自行翻译。

    您好!

    我用了几个功能集的波形、但在上周更换了两个之前、我不想这么做。 功能集没有什么异常。上部隔离器比下部隔离器有一些额外的负载(大约4mA 负载+一个额外的10uF 去耦(仅在上部隔离器上)、并且整个串联组合中有大约8mA 负载和40uF 去耦。 下面的波形对于我测量的两个不同(功能)组是一致的。

    对于故障芯片、我通常观察到它们的温度比邻居高10-15°C。 当我断开电源时、它们在 VISO 和 GND2之间测量大约1到3欧姆(即输出短路)、并且在通电时、VISO-GND2的读数将为0.1-0.3V (使用万用表)。 当我移除芯片时、电路板上的 VISO-GND2测量高阻抗(PCB 上没有短路)、而芯片在 VISO-GND2上测量1至3欧姆。

    在之前的一种情况下(没有 schottkey 二极管)、我确实在示波器上测量了它、VISO 输出尝试启动、但反复启动并超过数据表 OVT 阈值并关闭(但万用表读数仅为0.3V 左右)。 不过、我没有这些波形。

    -Andrew

    启动:CH1:上部隔离器的 VISO 输出、Ch2:VDD (两个隔离器的输入电压)、Ch3:下部隔离器的 VISO 输出。

    关断:CH1:上部隔离器的 VISO 输出、Ch2:VDD (两个隔离器的输入电压)、Ch3:下部隔离器的 VISO 输出。

  • 请注意,本文内容源自机器翻译,可能存在语法或其它翻译错误,仅供参考。如需获取准确内容,请参阅链接中的英语原文或自行翻译。

    尊敬的 Andrew:

    感谢您与波形共享其他信息。

    您描述的问题似乎与 ISOW 器件的串联连接无关。 这可能是由于不符合 ISOW 数据表第11节中所述的输入和输出电容要求。 您提到了其中一个 ISOW 输出上高达40µF μ F 的额外负载电容、如果输出电容增加、我建议也增加输入电容。

    必须使输入电容器至少比输出电容器高100µF μ F、以便器件在掉电和上电条件下保持稳定。 一旦对其进行了处理、我相信您看到的问题不应该出现。

    请务必考虑这些更改、并告知我们结果、谢谢。

    此致、
    Koteshwar Rao

  • 请注意,本文内容源自机器翻译,可能存在语法或其它翻译错误,仅供参考。如需获取准确内容,请参阅链接中的英语原文或自行翻译。

    如果输入端没有足够的额外电容、ISOW 芯片是否可能会损坏自身? 还是仅仅因为它可能不符合其数据表中的电压调节规格?

    当多个 ISOW 电源由相同的5V 输入供电时、我们可以从"额外的100uF 输入"和"可用的600mA 电流限制"建议中放松多少?

  • 请注意,本文内容源自机器翻译,可能存在语法或其它翻译错误,仅供参考。如需获取准确内容,请参阅链接中的英语原文或自行翻译。

    尊敬的 Andrew:

    感谢您接受通过电子邮件共享与您的应用程序相关的其他信息。 由于讨论仍在通过电子邮件进行、因此我将关闭此 E2E 帖子。 谢谢。

    此致、
    Koteshwar Rao

  • 请注意,本文内容源自机器翻译,可能存在语法或其它翻译错误,仅供参考。如需获取准确内容,请参阅链接中的英语原文或自行翻译。

    您好:

      我 有与您相同的问题。  电路板上有一些芯片(ISOW7821) 、从 VISO 到 GND_ISO 测量约为0至3欧姆 、通电后 VISO-GND_ISO 使用万用表读数为0.1-2.2V 、可能是由于输入 电容不高于输出 电容。  

      我想问一个问题、 当输入 电容不高于输出 电容时 、芯片(ISOW7821  )是否会永久损坏?

  • 请注意,本文内容源自机器翻译,可能存在语法或其它翻译错误,仅供参考。如需获取准确内容,请参阅链接中的英语原文或自行翻译。

    尊敬的 Du Kaizhu:

    感谢您发帖到 E2E! 我是否可以通过与您的 myTI 个人资料关联的电子邮件地址联系您以跟进此问题?


    谢谢、
    Manuel Chavez

  • 请注意,本文内容源自机器翻译,可能存在语法或其它翻译错误,仅供参考。如需获取准确内容,请参阅链接中的英语原文或自行翻译。

    您好:

      感谢您的回复、 我的电子邮件是 dukaizhu@maxsense.ai

  • 请注意,本文内容源自机器翻译,可能存在语法或其它翻译错误,仅供参考。如需获取准确内容,请参阅链接中的英语原文或自行翻译。

    谢谢杜!

    此主题将关闭、因为对话将通过电子邮件继续。


    尊敬的、
    Manuel Chavez