您好、E2E、
请参阅随附的文件。 这是客户的想法。
他们认为可以使用 SN6501构建到2输出反激式直流/直流。
我认为这是不可能的。
请告诉我 TI 的意见。
此致、
ACGUY
This thread has been locked.
If you have a related question, please click the "Ask a related question" button in the top right corner. The newly created question will be automatically linked to this question.
您好、ACGUY、
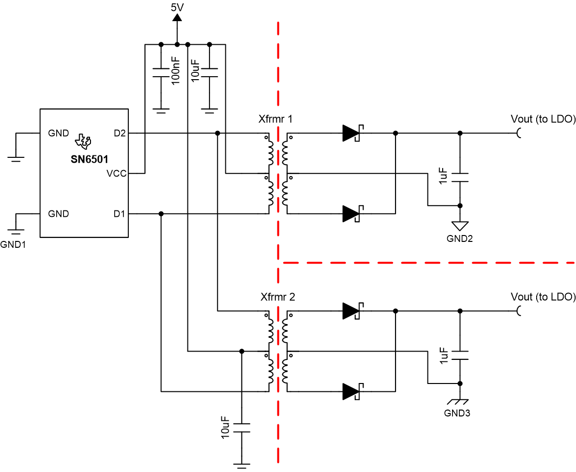
我们的客户尝试实现哪些电压输出? 这可能是可行的、但性能将是一个问题。 采用此拓扑时、每个输出的电流能力受到限制、因为输出电容器仅在50%的时间内充电。 此外、必须平衡每个输出上的负载(相等的电流消耗)以防止变压器饱和。 请鼓励我们的客户分享测试结果和设计要求。
可以使用 SN6501数据表中的布局或 Wurth Elektronik 的750316669等多绕组变压器来实现多输出拓扑。 原理图如下所示:
来自 SN6501数据表: 
从 750316669数据表中: 
这些是实现多个输出的推荐解决方案、但如果我们的客户追求他们的想法、请告知他们我们愿意提供帮助。 如果需要私下共享原理图、也可以随时向我发送连接请求。
谢谢、
Manuel Chavez